Broadcom ACFJ-332B Hochgeschwindigkeits-Gate-Treiber-Optokoppler

Broadcom ACFJ-332B Hochgeschwindigkeits-Gate-Treiber-Optokoppler sind zweikanalige Industriestandard-Hochgeschwindigkeits-Gate-Treiber-Optokoppler mit Rail-to-Rail-Ausgang. Diese Bauteile bieten eine Isolationsspannung von 5.000 VRMS zwischen Eingangs- und Ausgangskanälen und eine funktionale Isolationsspannung von bis zu 700 VRMS zwischen zwei Ausgangskanälen. Die ACFJ-332B Optokoppler verfügen über eine Gleichtakt-Übergangsfestigkeit (CMTI) von mehr als 150 kV/μs, um fehlerhafte Gate-Treiber-Ausfälle in Umgebungen mit hohem Rauschpegel zu verhindern. Diese Gate-Treiber-Optokoppler unterstützen einen großen Eingangs- und Treiber-Ausgangsspannungsbereich und verfügen über eine Miller-Klemmfunktion, die ein sicheres, zuverlässiges Ausschalten für MOSFET-/GaN-Leistungsbauteile gewährleistet. Zu den typischen Applikationen gehören Netzteile, EV-Ladung, Wechselrichter und Speicher für erneuerbare Energien sowie Motorantriebe für die Industrieautomatisierung und Robotik.

Merkmale

  • 4 A Maximaler Spitzenausgangsstrom
  • Zweikanal-Rail-to-Rail-Ausgänge
  • Unterspannungssperre (UVLO) mit Hysterese
  • 65 ns maximale Verzögerungszeit
  • Gleichtakt-Transientenfestigkeit (CMTI): 150kV/μs
  • EN-Pin für verbesserte Sicherheitsfunktion
  • Miller-Klemm-Senkenstrom von mindestens 1 A
  • Großer VCC-Bereich: 15 V bis 25 V
  • -40 °C bis 125 °C industrieller Temperaturbereich
  • Dual isolierte Kanäle in einem SO-24-Gehäuse mit 8,3 mm Kriech- und Luftstrecke
  • 3,5 mm Kriechstrecke zwischen zwei Ausgangstreibern
  • Sicherheitszulassungen:
    • - UL/cUL 1577 5.000 VRMS für 1 Minute
    • - IEC/EN 60747-5-5 VIORM = 1.414 VPEAK

Applikationen

  • Stromversorgung und EV-Ladung
  • Wechselrichter und Speicher für erneuerbare Energien
  • Motorantrieb für Industrieautomatisierung und Robotik

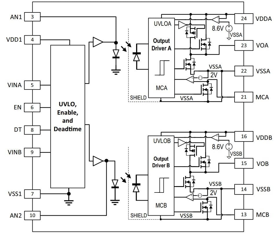
Funktionales Blockdiagramm

Blockdiagramm - Broadcom ACFJ-332B Hochgeschwindigkeits-Gate-Treiber-Optokoppler

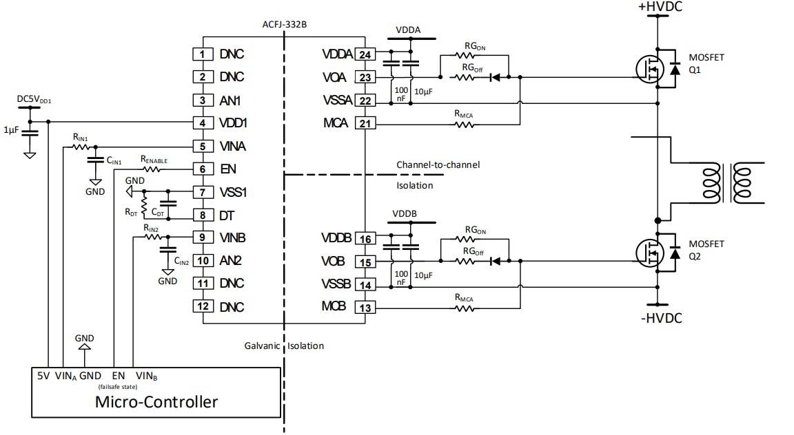
Typische Applikations-Schaltung

Applikations-Schaltungsdiagramm - Broadcom ACFJ-332B Hochgeschwindigkeits-Gate-Treiber-Optokoppler
Veröffentlichungsdatum: 2024-12-24 | Aktualisiert: 2025-01-14