Broadcom ACFJ-3531T Automotive-Gate-Treiber-Optokoppler
Broadcom ACFJ-3531T Automotive-Gate-Treiber-Optokoppler bieten einen integrierten Flyback-Controller für die isolierte DC/DC-Umwandlung. Die ACFJ-3531T Optokoppler von Broadcom bieten außerdem eine IGBT-Entsättigungserkennung mit Soft-Shutdown und Fehler-Rückmeldung, Unterspannungssperre mit Rückmeldung und aktive Miller-Stromklemme. Die kurze Laufzeitverzögerungen und die geringe Zeitabweichung gewährleisten präzises Timing und einen hohen Wirkungsgrad. Dieser kompakte SO-24 Optokoppler zur Oberflächenmontage (Rastermaß von 0,8 mm) ist ideal für HEV- und EV-Applikationen. Die R2Coupler™-Technologie von Broadcom bietet eine verstärkte Isolierung und zuverlässige Signalisolierung für Fahrzeuganwendungen und Hochtemperatur-Industrieapplikationen.Merkmale
- Gemäß AEC-Q100 Klasse 1 Testrichtlinien qualifiziert
- -40 °C bis +125 °C Automotive-Temperaturbereich
- Integrierter Flyback-Controller für isolierte DC/DC-Wandler für die Stromversorgungssteuerung und Diagnose
- 18,3 V ±5 % Geregelte Ausgangsversorgungsspannung
- Programmierbare negative Versorgung
- Versorgungsausgangs-Überlastschutz
- Kurzschluss-Sicherung am Versorgungsausgang
- Externer Primärschalter, der sich für Lastabwurf-Testbedingungen und Hochleistungsskalierung eignet
- Mindestspitzenstrom: 1,5 A/±1,5 A
- Mindest-Miller-Klemmen-Senkenstrom: 2 A
- 200 ns maximale Verzögerungszeit
- UL1577, CAN/CSA, IEC 60747-5-5 behördliche Zulassungen
- Integrierter ausfallsicherer IGBT-Schutz
- IGBT-Entsättigungs-Überstrommessung, „sanfte“ IGBT-Abschaltung und Fehlerrückmeldung
- Unterspannungssperre (UVLO) mit Feedback
- Hohe Störfestigkeit
- 50kV/μs bei VCM = 1.500 V Gleichtaktunterdrückung (CMR)
- Miller-Stromklemmen
- Direkter LED-Eingang mit niedriger Eingangsimpedanz und niedriger Rauschempfindlichkeit
- Negative Gate-Vorspannung
- SO-24-Gehäuse mit 8 mm Kriech- und Luftstrecke
Applikationen
- IGBT-/SiC-MOSFET-Gate-Treiber
- Traktionswechselrichter
- Ladegeräte
- HVAC
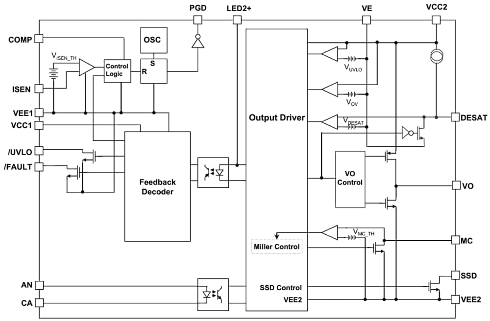
Funktionsdiagramm
Weitere Ressourcen
Veröffentlichungsdatum: 2024-12-27
| Aktualisiert: 2025-01-06
