Diodes Incorporated AL3069 Vierkanal-Boost Controller
Der Diodes Incorporated AL3069 Vierkanal-Boost Controller ist für hocheffiziente WLED-Hintergrundbeleuchtungs-Applikationen konzipiert. Der Diodes Incorporated AL3069 verfügt über einen großen Eingangsspannungsbereich von 4,5 V bis 60 V. Dieser fortschrittliche Controller bietet eine beispiellose Vielseitigkeit. Das Bauelement verwendet einen externen Widerstand und der Strom von jedem der vier Kanäle kann einfach von 20 mA bis 400 mA programmiert werden.Merkmale
- Eingangsspannungsbereich: 4,5 V bis 60 V
- Treibt bis zu vier strings parallel an, 250 mA pro string, 400 mA Impulsstrom an
- Typische ±0,5 %-Stromanpassung
- Geringe Welligkeit für niedrige BOM-Kosten
- 4 kV HBM ESD-Klasse
- Hochspannungs-Pins CS und OVP für Sicherheitstest
- Unterstützt direkte PWM-Verdunkelung, PWM-zu-Analog-Verdunkelung
- Das minimale PWM-Dimmer-Tastverhältnis kann 1/5.000 bei einer Verdunkelungsfrequenz von 100 Hz betragen
- Schutz der LED gegen Unterbrechung/Kurzschluss
- Schottky-Dioden-/Induktivitäts-Kurzschluss-Sicherung
- Integrierter OCP, OVP, OTP, UVLO, VOUT Kurzschluss-/Schottky-Dioden-Schutz
- Vollständig RoHS-konform und völlig bleifrei
- Halogen- und antimonfreies umweltfreundliches Bauteil
Applikationen
- LCD-Bildschirme
- LCD-Module
- LCD-Fernseher
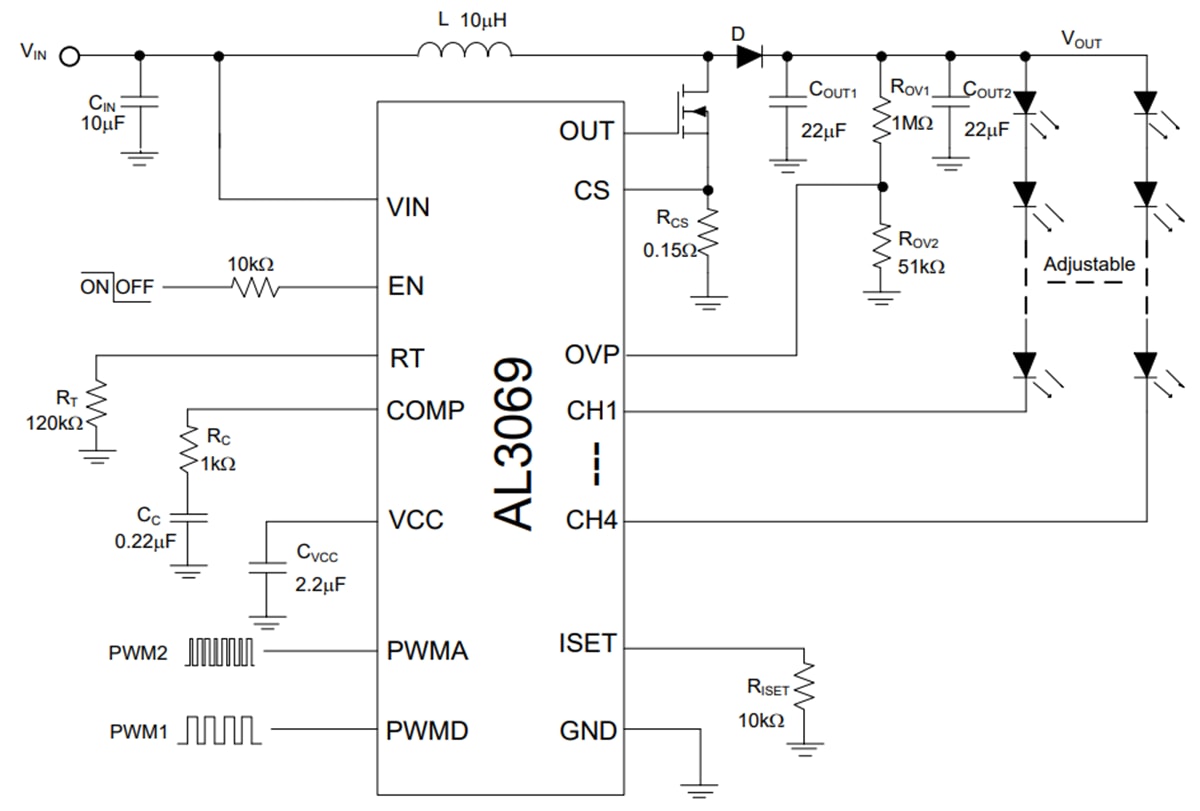
Typische Applikations-Schaltung
Veröffentlichungsdatum: 2023-06-30
| Aktualisiert: 2023-12-06
