Diodes Incorporated AL3353 Hochleistungs-Aufwärts-LED-Controller
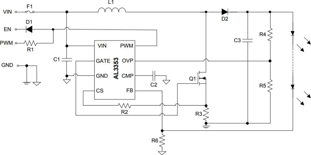
Der AL3353 Hochleistungs-Aufwärts-LED-Controller von Diodes Incorporated ist ein hochintegrierter Leuchtdioden-Controller-IC, der für LCD-Bildschirm- und Fernseher-Hintergrundbeleuchtungs-Applikationen optimiert ist. Der AL3353 verfügt über einen PWM-Aufwärtstreiber (Pulsweitenmodulation, PWM), der eine Strommodussteuerung und einen Festfrequenzbetrieb zur Regelung des LED-Stroms verwendet. Der LED-Strom wird über einen externen Strommesswiderstand erkannt. Die Spannung über den Messwiderstand wird mit einem Referenzpegel von 400 mV verglichen. Der Fehler wird zur Steuerung der Pulsbreite des Leistungsschalters zur Regelung des Stroms, der durch die LED fließt, verstärkt. Der AL3353 bietet einen PWM-zu-Analog-Verdunkelungsmodus für eine großen Dimmersteuerungsbereich.Der AL3353 verfügt über umfassende Schutzfunktionen, wie z. B. einen Leistungs-MOSFET-Überstromschutz (OCP), einen Ausgangsüberspannungsschutz (OVP), eine Dioden- und Induktivitäts-Kurzschluss-Sicherung, einen LED-Kathoden-Kurzschluss-zu-GND-Schutz, eine IC-Stromversorgungs-Unterspannungssperre (UVLO), einen LED-Unterbrechungsschutz, eine VOUT-Kurzschluss-Sicherung und einen Übertemperaturschutz (OTP).
Der AL3353 ist in einem kompakten, bleifreien, RoHS-konformen SO-8-Gehäuse (Typ TH2) untergebracht.
Merkmale
- Großer Eingangsspannungsbereich: 9 V bis 40 V
- Hochpräzise Rückkopplungsreferenzspannung: 400 mV/±1,5 %
- PWM-Frequenzbereich: 5 kHz bis 50 kHz
- Strommodus-PWM-Controller mit gutem Dynamikverhalten
- PWM-zu-Analog-Dimmermodus
- Betriebstemperaturbereich: -40 °C bis +105 °C
- Gehäuse: SO-8 (Type TH2)
- Bleifrei
- Vollständig RoHS-konform und bleifrei
- Halogen- und antimonfrei Umweltfreundliches Bauteil
- Eingebaute umfassende Schutzfunktionen
- Unterspannungssperre (UVLO)
- Ausgangsüberspannungsschutz (OVP)
- Leistungs-MOSFET-Überstromschutz (OCP)
- Dioden- und Induktivitäts-Kurzschluss-Sicherung
- LED-Kathoden-Kurzschluss-zu-GND-Schutz
- LED-Unterbrechungsschutz
- VOUT-Kurzschluss-Sicherung
- Übertemperaturschutz (OTP)
Blockdiagramm
Typische Applikations-Schaltung
Veröffentlichungsdatum: 2019-04-08
| Aktualisiert: 2023-07-20
