Diodes Incorporated AP3304A Multimodus-PWM-Controller

Der Multi-Mode-PWM-Controller AP3304A von Diodes Incorporated ist ein CCM+ QR-PWM-Controller mit Spitzenstromregelung, der sich durch hohe Leistung, geringe Standby-Leistung und kostengünstige Offline-Flyback-Wandler auszeichnet. Der AP3304 arbeitet im Burst-Modus bei geringer Last mit einer Schaltfrequenz von 23 kHz, um den Standby-Stromverbrauch zu minimieren und hörbare Geräusche zu vermeiden. Der AP3304 wechselt in den QR-Modus mit Frequenzrückführung, wenn die Last steigt, um die Systemeffizienz und die EMI-Leistung zu verbessern. Wenn sich das Gerät im QR-Modus befindet, wird die maximale Schaltfrequenz auf 100 kHz begrenzt, um die Schaltverluste zu reduzieren. Die Schaltfrequenz des AP3304A sinkt mit zunehmender Last, bis er mit einer festen Schaltfrequenz von 80 kHz in den CCM-Modus übergeht, um die Effizienz der Leistungsumwandlung zu optimieren. Darüber hinaus ist eine Frequenzdithering-Funktion integriert, die die EMI-Emissionen reduziert. Die interne stückweise lineare Leitungskompensation ermöglicht konstante Ausgangsleistungsgrenzen über den gesamten Netzspannungsbereich.

Der Multi-Mode-PWM-Controller AP3304A von Diodes verfügt über umfassende Schutzfunktionen wie Brownout-Schutz, zyklusweise Strombegrenzung (OCP), VCC Überspannungsschutz (VOVP), sekundärseitiger Ausgangs-OVP (SOVP) und UVP (SUVP), interner OTP, Überlastschutz (OLP) und Pin-Fehlerschutz.

Merkmale

  • Sehr geringer Anlaufstrom
  • Multimodus-Steuerung mit CCM+QR
  • Softstart während des Startvorgangs
  • Frequenz-Foldback für einen hohen durchschnittlichen Wirkungsgrad
  • Konstantüberstromschutz
  • Sekundärspulen-Kurzschluss-Sicherung mit FOCP
  • Frequenz-Dithering für die Reduzierung von EMI
  • Nützlicher Pin-Fehlerschutz:
    • Potentialfreier SENSE-Pin
    • FB/Optokoppler offen/kurz
  • Umfassende Systemschutzfunktion:
    • VCC-Überspannungsschutz (VOVP)
    • Überlastschutz (OLP)
  • Spannungsabfallschutz (BNO, Brown-Out)
  • Sekundärseitiger OVP (SOVP) und UVP (SUVP)
  • Mini-Gehäusegröße von SOT26 (Typ A1)
  • Vollständig RoHs-konform und bleifrei
  • Halogen- und antimonfreies umweltfreundliches Bauteil

Applikationen

  • AC/DC-Schaltadapter/-Ladegerät
  • ATX/BTX-Hilfsstromversorgung
  • Set-Top-Box(STB)-Stromversorgung
  • Schaltnetzteil mit offener Bauart

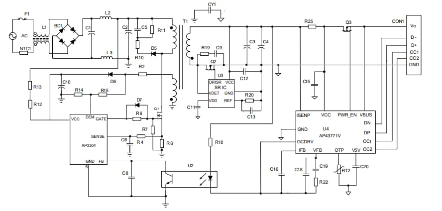
Typische Applikations-Schaltung

Applikations-Schaltungsdiagramm - Diodes Incorporated AP3304A Multimodus-PWM-Controller

Blockdiagramm

Blockdiagramm - Diodes Incorporated AP3304A Multimodus-PWM-Controller
Veröffentlichungsdatum: 2022-04-20 | Aktualisiert: 2022-10-25