Diodes Incorporated AP62200 Synchroner Abwärtswandler
Der synchrone Abwärtswandler AP62200 von Diodes Incorporated bietet eine DC/DC-Abwärtswandlung mit hohem Wirkungsgrad durch die vollständige Integration eines 90-mΩ-High-Side-Leistungs-MOSFETs und eines 65-mΩ-Low-Side-Leistungs-MOSFETs. Dieser Abwärtswandler bietet einen Dauerausgangsstrom von 2 A mit einem großen Eingangsspannungsbereich von 4,2 V bis 18 V. Der synchrone Abwärtswandler AP62200 arbeitet mit einer COT-Steuerung (Constant On-Time, COT), um ein schnelles Einschwingverhalten, eine einfache Schleifenstabilisierung und eine niedrige Ausgangsspannungswelligkeit zu ermöglichen. Dieser Abwärtswandler wird in einem SOT563- oder TSOT26-Gehäuse geliefert und sein Design ist für die Reduzierung von elektromagnetischen Störungen (EMI) optimiert. Zu den typischen Applikationen gehören Flachbild-Fernseher und -Bildschirme, Set-Top-Boxen, Unterhaltungselektronik, Universal-Punktlast-Applikationen und Netzwerksysteme.Merkmale
- Breiter Eingangsbereich (VIN): 4,2 V bis 18 V
- Ausgangsspannung (VOUT): 0,8 V bis 7 V
- Dauerausgangsstrom von 2 A
- Referenzspannung: 0,8 V ±1 % (TA = +25 °C)
- 135 μA Niedriger Ruhestrom
- Schaltfrequenz: 740 kHz (VIN = 12 V, VOUT = 5 V)
- Halogen- und antimonfreies umweltfreundliches Bauteil
- Bis zu 84 % Wirkungsgrad bei einer Leichtlast von 5 mA
- Proprietäres Gate-Treiber-Design für beste EMI-Reduzierung
- Schutzschaltung
- Unterspannungssperre (UVLO)
- Zyklus-für-Zyklus-Talstrombegrenzung
- Thermische Abschaltung
- Vollständig RoHS-konform und völlig bleifrei
Applikationen
- Flachbild-Fernseher und -Bildschirme
- Set-Top-Boxen
- Unterhaltungselektronik
- Netzwerksysteme
- Universal-Punktlast
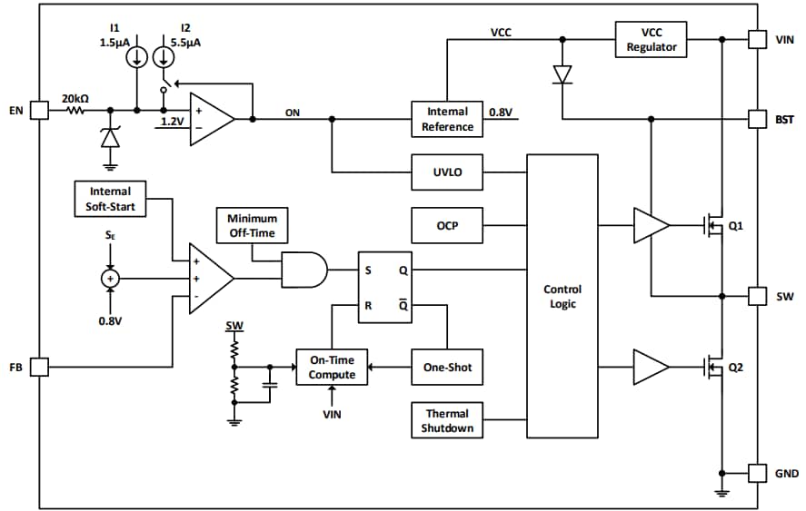
Funktionales Blockdiagramm
Typische Applikations-Schaltung
Veröffentlichungsdatum: 2020-04-28
| Aktualisiert: 2024-07-30
