Diodes Incorporated AP62600 Synchroner Abwärtswandler
Der Diodes Incorporated AP62600 synchrone Abwärtswandler verfügt über einen großen Eingangsspannungsbereich von 4,5 V bis 18 V und einen Dauerausgangsstrom von 6 A. Der AP62600 integriert einen 36-mΩ -High-Side-Leistungs-MOSFET und einen 14-mΩ -Low-Side-Leistungs-MOSFET vollständig, um eine DC/DC-Abwärtswandlung mit hohem Wirkungsgrad zu bieten. Das AP62600 Bauteil ist einfach zu verwenden, um die Anzahl externer Komponenten aufgrund der Übernahme einer COT-Steuerung (Constant On-Time, COT) zu reduzieren, um ein schnelles Einschwingverhalten, eine einfache Schleifenstabilisierung und eine niedrige Ausgangsspannungswelligkeit zu erreichen.Das Design des AP62600 ist für die Reduzierung von elektromagnetischen Störungen (EMI) optimiert. Das Bauteil verfügt über ein proprietäres Gate-Treiber-Schema, um ein Schaltknoten-Überschwingen zu widerstehen, ohne die Einschalt- und Ausschaltzeiten des MOSFETs zu beeinträchtigen, wodurch das abgestrahlte Hochfrequenz-EMI-Rauschen, das durch die MOSFET-Schaltung verursacht wird, reduziert wird.
Der AP62600 synchrone Abwärtswandler ist bleifrei und vollständig RoHs-konform in einem kompakten V-QFN2030-12-Gehäuse (Typ A).
Merkmale
- Eingangsspannungsbereich (VIN): 5 V bis 18 V
- Ausgangsspannungsbereich (VOUT): 6 V bis 7 V
- Dauerausgangsstrom: 6 A
- Referenzspannung: 6 V ±1 %
- Ruhestrom: 360 μA
- Wählbare Schaltfrequenz
- 400 kHz
- 800 kHz
- 1,2 MHz
- Wählbare Betriebsmodi
- Impulsfrequenzmodulation (PFM)
- Ultraschallmodus (USM)
- Pulsweitenmodulation (PWM)
- Programmierbare Soft-Start-Zeit
- Proprietäres Gate-Treiberdesign für beste EMI-Reduzierung
- Power-Good-Anzeige
- Präzisionsfreigabe mit Schwellenwert zur Anpassung von UVLO
- Schutzschaltung
- Unterspannungssperre (UVLO)
- Zyklus-für-Zyklus-Talstrombegrenzung
- Thermische Abschaltung
- Betriebsumgebungstemperatur: -40 °C bis +85 °C
- Bleifrei und RoHS-konform
- Halogen- und antimonfreies umweltfreundliches Bauteil
Applikationen
- Verteilte Bus-Stromversorgungen: 5 V und 12 V
- Fernsehgeräte und Bildschirme
- Weißware und Küchenkleingeräte
- FPGA-, DSP- und ASIC-Versorgungen
- Home-Audio
- Netzwerksysteme
- Spielkonsolen
- Unterhaltungselektronik
- Universal-Punktlast (POL)
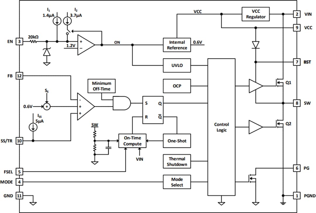
Blockdiagramm
Typische Applikations-Schaltung
Gehäuseabmessungen
Veröffentlichungsdatum: 2020-02-07
| Aktualisiert: 2024-07-24
