Diodes Incorporated AP64352Q Schaltspannungsregler
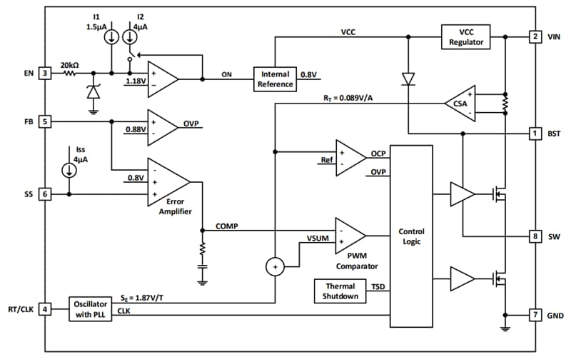
Der Schaltspannungsregler der Baureihe AP64352Q von Diodes Incorporated ist ein synchroner Abwärtswandler fr Fahrzeuge mit einem großen Eingangsspannungsbereich von 3,8 V bis 40 V. Dieser Schaltspannungsregler enthält einen High-Side-Leistungs-MOSFET mit 75 mΩund einen Low-Side-Leistungs-MOSFET mit 45 m Ω, um eine DC/DC-Abwärtswandlung mit hohem Wirkungsgrad zu bieten. Der AP64352Q-Regler bietet eine programmierbare Schaltfrequenz von 100 kHz bis 2,2 MHz, eine externe Taktsynchronisierung von 100 kHz bis 2,2 MHz, eine programmierbare Soft-Start-Zeit und eine Frequenzspreizung (FSS). Dieser Regler bietet einen Dauerausgangsstrom von 3,5 A und verschiedene Schutzschaltungen, eine Unterspannungssperre (UVLO), einen Ausgangsüberspannungsschutz (OVP), eine Zyklus-für-Zyklus-Spitzenstrombegrenzung und eine thermische Abschaltung. Der AP64352Q-Regler ist AEC-Q100-qualifiziert und RoHs-konform. Zu den typischen Applikationen gehören 12-V-Automotive-Leistungssysteme, Automotive-Infotainment, Automotive-Kombiinstrumente, Automotive-Telematik und erweiterte Fahrerassistenzsysteme.Merkmale
- Mit den folgenden Ergebnissen AEC-Q100-qualifiziert:
- Bauteiltemperatur Klasse 1: -40 °C bis +125 °C TA-Bereich
- HBM-ESD-Bauteilklassifikation Stufe H2
- CDM-ESD-Bauteilklassifikation Stufe C5
- Eingangsspannungsbereich: 3,8 V bis 40 V
- Dauerausgangsstrom: 3,5 A
- Niedriger Ruhestrom: 22 µA (Impulsfrequenzmodulation)
- Programmierbare Schaltfrequenz: 100 kHz bis 2,2 MHz
- Externe Taktsynchronisierung: 100 kHz bis 2,2 MHz
- Programmierbare Soft-Start-Zeit
- Wirkungsgrad von bis zu 85 % bei geringer Last von 5 mA
- Proprietäres Gate-Treiberdesign für beste EMI-Reduzierung
- Frequenzspreizung (FSS) zur Reduzierung von EMI
- Low-Dropout-Modus (LDO)
- Präzisionsfreigabe mit Schwellenwert zur Anpassung von UVLO
- Schutzschaltung
- Unterspannungssperre (UVLO)
- Ausgangsüberspannungsschutz (OVP)
- Zyklus-für-Zyklus-Spitzenstrombegrenzung
- Thermische Abschaltung
- Vollständig RoHS-konform und völlig bleifrei
- Halogen- und antimonfrei
Applikationen
- 12-V-Automotive-Leistungssysteme
- Automotive-Infotainment
- Automotive-Kombiinstrumente
- Fahrzeug-Telematik
- Erweiterte Fahrerassistenzsysteme
Funktionales Blockdiagramm
Typische Applikations-Schaltung
Wirkungsgrad vs. Ausgangsstrom
Veröffentlichungsdatum: 2020-07-09
| Aktualisiert: 2024-08-05
