Die synchrone Gleichrichtung kann die sekundärseitige Gleichrichterverlustleistung wirksam reduzieren und bietet eine leistungsstarke Lösung. Durch Abtastung der primären MOSFET-Gate-Source-Spannung kann der APR345 das ideale Treibersignal mit weniger externen Komponenten ausgeben und kann eine leistungsstarke Lösung für Applikationen mit 5 V bis 12 V Ausgangsspannung bereitstellen.
Der APR345 ist in einem kompakten SOT26-Gehäuse erhältlich.
Merkmale
- Synchrongleichrichtung für CCM, DCM und quasi-resonante Flyback-Topologien
- Eliminiert die resonante Kreisstörung
- Wenige externe Komponenten erforderlich
- Vollständig RoHS-konform und völlig bleifrei
- Halogen- und antimonfrei
- Umweltfreundliches Bauteil
- Maximale VCC: 16 V
- Betriebsstrom: 250 µA
- Ausschalt-Schwellwertspannung: -11,5 mV
- Mindest-Einschaltzeit: 1.600 ns
- Ausschaltverzögerung: 100 ns
- Drain-Einstufung: 120 V
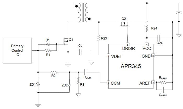
Typischer Applikationskreislauf
Veröffentlichungsdatum: 2016-09-09
| Aktualisiert: 2022-03-11

