Diodes Incorporated AL1666 LED-Treiber-Controller
Der LED-Treiber-Controller AL1666 von Diodes Incorporated ist ein einstufiger Universal-Hochstrom-Flyback- und Auf-/Abwärtsregler. Dieser LED-Controller verfügt über eine primärseitige Regelung (PSR) und bietet eine Konstantstromregelung (CC) ohne Optokoppler und sekundäre Steuerschaltung. Der LED-Treiber-Controller AL1666 wird im Broadcom-SoC-Kanalmodus (BCM) betrieben und bietet eine gute EMI, Leistungsfähigkeit und einen hohen Leistungsfaktor (PF) mit geringem THD-Wert. Dieser Controller verfügt über einen breiten Eingangsspannungsbereich von 85 VAC bis 305 VAC und ist in einem SO8-Gehäuse erhältlich. Der LED-Controller AL1666 wird bei einem DC-Signal von 0 V bis 2,4 V im analogen Verdunkelungsmodus und im PWM-DC-Modus mit einem Verdunkelungsbereich von 1 % bis 100 % betrieben.Merkmale
- Primärseitenregelung ohne Optokoppler
- Tal-Switching für minimale Schaltverluste
- Unterstützt Analog- und PWM-zu-DC-Verdunkelung
- Analog-/PWM-zu-DC-Verdunkelungsbereich von 1 % bis 100 %
- Enge CS-Referenzspannung von 0,4 V ±1,5 %
- Hoher PF (>0,9) und niedriger THD (<20 %)
- Hoher Wirkungsgrad
- Enger LED-Strom-Variationsbereich
- LED-Stromleitungsregelung: ±2 % (90 VAC bis 305 VAC)
- LED-Stromlastregelung: ±2 % Volllast zu Halblast
- Interner Schutz
- Unterspannungssperre (UVLO)
- Ausgangs-Überspannungsschutz (OVP)
- Ausgangskurzschluss-Sicherung (OSP)
- Überstromschutz (OCP)
- Wicklungskurzschluss-Sicherung
- Sekundäre Dioden-Kurzschluss-Sicherung
- Interner thermischer Foldback-Schutz (TFP)
- Übertemperaturschutz (OTP)
Applikationen
- LED-Treiber von bis zu 100 W
- Dimmbare LED-Leuchten
- Kommerzielle LED-Beleuchtungskörper
- Industrie-LED-Beleuchtung
- LED-Treiber mittlerer Leistung
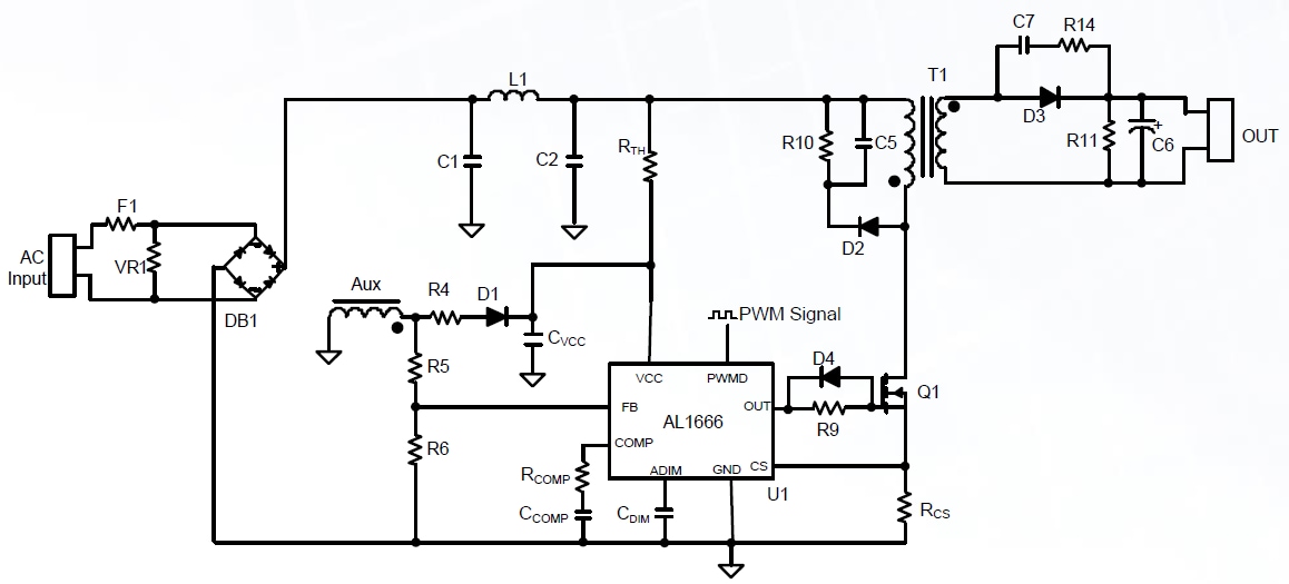
Typische Applikations-Schaltung
Veröffentlichungsdatum: 2020-04-09
| Aktualisiert: 2024-07-30
