Diodes Incorporated AL17150-10B Hochspannungs-Abwärtsschalter
Der Diodes Inc. AL17150-10B Hochspannungs-Abwärtsschalter ist ein Universal-Abwärtsregler mit Hochspannungseingang, der eine genaue Konstantspannung (CV) bietet. Darüber hinaus bietet das Bauteil eine hervorragende dynamische Leistung, ohne dass ein Optokoppler über die Leitungs- und Lastregelung erforderlich ist. Zu den typischen Applikationen gehören stromsparende Offline-Applikationen, einschließlich vernetzter LED-Beleuchtungsstromversorgung für Mikrocontroller und andere IoT-Applikationen.Der AL17150-10B enthält einen 500V/1A MOSFET, der es ermöglicht, weniger externe Komponenten zu verwenden und eine LÖSUNG mit geringen Stücklistenkosten (BOM) zu erstellen. Der AL17150-10B kann einen Ausgangsstrom von bis zu 300 mA und eine Standby-Leistung von weniger als 50 mW liefern, was sich hervorragend für IoT-verbundene Beleuchtungsgeräte eignet. Der AL17150-10B erreicht eine ausgezeichnete Regelung und einen hohen Leistungswirkungsgrad.
Die Eigenschaften des maximalen Spitzenstroms und der Antriebsfrequenz variieren bei Änderungen der Last, was den Wirkungsgrad bei leichten Lasten und den durchschnittlichen Gesamtwirkungsgrad verbessern kann. Der AL17150-10B verfügt über umfangreiche Schutzfunktionen zur Erhöhung der Systemsicherheit und Zuverlässigkeit. Das Bauteil verfügt über einen Übertemperaturschutz, eine VCC-Unterspannungssperrfunktion, eine Ausgangskurzschluss-Sicherung, einen Überlastschutz und einen offenen Regelkreisschutz.
Merkmale
- Universal 85 bis 265 VAC-Eingangsbereich
- Interner 500-V-/1-A-MOSFET
- Enge VFB-Toleranz von ±4 %
- Maximaler Nennausgangsstrom: 300 mA
- Leerlaufleistung: < 50 mW mit externer Vorspannung
- Frequenzmodulation zur Unterdrückung von EMI
- Unterspannungssperre (UVLO)
- Ausgangskurzschluss-Sicherung (OSP)
- Überlastschutz
- Thermische Abschaltung (TSD)
- Weniger Komponenten
- Lösung mit kaum wahrnehmbarem Rauschen
- SO-7-Gehäuse
- Bleifrei und vollständig RoHS-konform
- Halogen- und Antimonfreies umweltfreundliches Bauteil
Applikationen
- IoT-vernetzte Beleuchtungsapplikationen
- Haushaltsgeräte-Applikationen
- Industriesteuerungen
- Standby- und Hilfsenergie
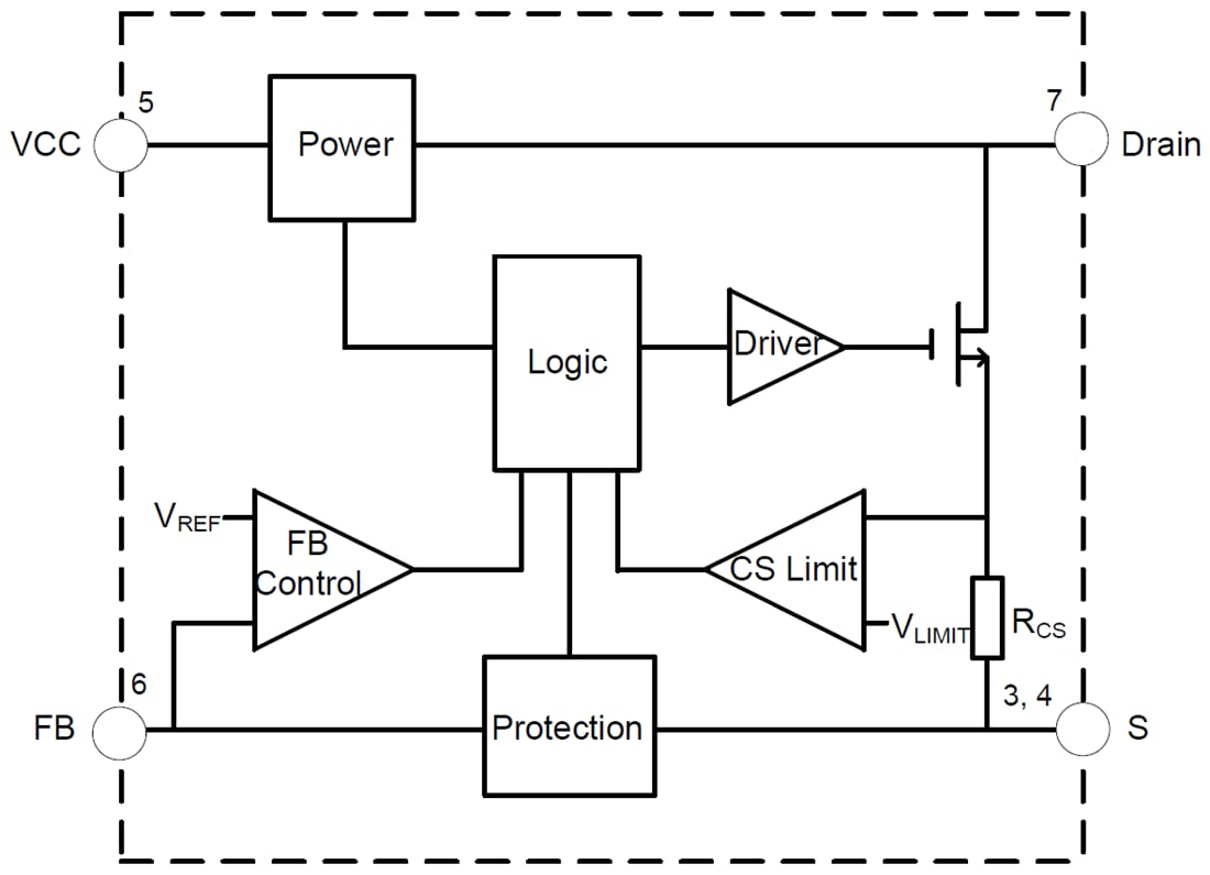
Funktionales Blockdiagramm
