Diodes Incorporated AL5802EV1 Evaluierungsboard
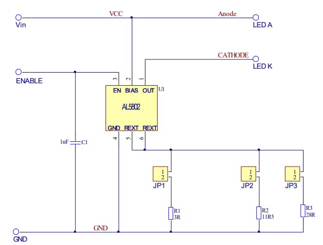
Das Diodes Incorporated AL5802EV1 Evaluierungsboard evaluiert den AL5802 einstellbaren Stromsenken-LED-Lineartreiber. Dieses Evaluierungsboard bietet einen ENABLE-Eingang, der für die PWM-Verdunkelung der LED-Kette verwendet werden kann. Das AL5802EV1 Board wird bei einem Versorgungsspannungsbereich von 5 VDC bis 24 VDC und einem Temperaturbereich von -40°C bis 125°C betrieben. Dieses Evaluierungsboard ist für die Ansteuerung von Niedrigstrom-LEDs mit einem typischen Strom von 20 mA, 50 mA oder 100 mA ausgelegt. Das AL5802EV1 Board enthält die Steckbrücken 1, 2 und 3, die zur Einstellung des Werts des LED-Stroms verwendet werden.Merkmale
- Evaluiert den AL5802 LED-Lineartreiber
- -40 °C bis 125 °C Betriebstemperaturbereich
- 5 VDC bis 24 VDC Versorgungsspannungsbereich
- 30 V maximale Eingangsspannung
Applikationen
- LED-Lineartreiber
- LED-Schilder
- Offline-LED-Leuchten
Schematische Darstellung
Veröffentlichungsdatum: 2020-02-03
| Aktualisiert: 2024-07-11
