Diodes Incorporated AL58812 12-Kanal-Linear-LED-Treiber
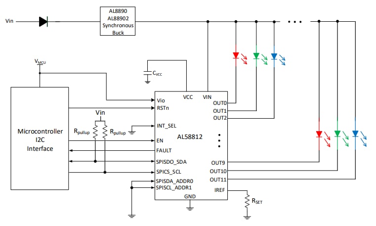
AL58812 12-Kanal-Linear-LED-Treiber von Diodes Incorporated verfügen über 12 programmierbare LED-Stromkanäle, von denen jeder eine interne 12-Bit-PWM zur Farb- und Helligkeitssteuerung über eine I2C- oder SPI-Digitalschnittstelle aufweist. Der AL58812 eignet sich ideal für Beleuchtungsanwendungen mit bis zu vier RGB-LED-Modulen und verfügt über drei programmierbare Bänke (A, B, C) zur softwaregesteuerten Farbeinstellung. Über einen externen Widerstand kann der Gesamtausgangsstrom aller 12 Kanäle einstellt werden. Der Kanalstrom kann digital bis auf 70 mA unter der thermischen Begrenzung des Gehäuses konfiguriert werden.Die AL58812 Treiber von Diodes Inc werden über eine I2C/SPI-Digitalschnittstelle gesteuert, die über den INT_SEL-Pin ausgewählt werden kann. Der AL58812 verfügt über einen 30-kHz-12-Bit-PWM-Generator für jeden Kanal sowie kanal-/modulunabhängige Register für die Farbmischung und Helligkeitssteuerung, die lebendige LED-Effekte komplett ohne hörbares Rauschen ermöglichen.
Die LED-Treiber arbeiten in einem Umgebungstemperaturbereich von -40 °C bis +85 °C und sind in einem W-QFN5050-40/SWP (Typ A1) MSL-Level-1-Gehäuse erhältlich.
Merkmale
- Eingangsspannung: 2,7 V – 5,5 V
- 12 Präzisions-LED-Stromsenken
- Spannung an OUT-Pins: max. 5,5 V
- 70 mA pro Kanalstrom
- 12-Bit-PWM-Register mit 30 kHz PWM-Generator
- PWM-Phasenverschiebung
- Globale Verdunkelung von 6 Bit
- Unabhängiges Farbmischregister
- Unabhängige Register zur Helligkeitssteuerung
- Logarithmische oder lineare Helligkeitssteuerung
- Drei programmierbare Bänke (A, B, C)
- VSAT mit niedrigem Dropout: typischerweise 200 mV bei 70 mA
- Hardware-wählbare I2C- oder SPI-Digitalschnittstelle
- Unterstützt 400-kHz-I2C-Schnittstelle und 4-MHz-SPI
- Diagnose und Schutzfunktionen
- Open-Drain-Fehleranzeigepin und Register
- Individuelle Fehlermaskenregister für jeden Kanal
- Übertemperaturschutz (OTP) mit Pre-OTP-Warnung
- LED offen/kurzgeschlossen, Unterspannung
- Ultraniedriger Ruhezustand bei Abschaltung bei 1 μA:
- Energiesparmodus bei 15 μA (max.)
- Vollständig RoHS-konform und völlig bleifrei
- Halogen- und antimonfreies „grünes“ Gerät
- Für Fahrzeuganwendungen, die eine spezifische Änderungsregelung erfordern
Applikationen
- Intelligente Haushaltsgeräte
- Ladestationen für Elektrofahrzeuge
- Infotainment-Displays
- IoT-Informationsindikatoren
- Computerhardware
Schaltung - Für I2C-Schnittstellenapplikationen
Schaltung - Für SPI-Schnittstellenapplikationen
Veröffentlichungsdatum: 2025-09-30
| Aktualisiert: 2025-11-05
