Diodes Incorporated AP3190x AC/DC-Stromversorgungs-Controller
Diodes Incorporated AP3190x AC/DC-Stromversorgungs-Controller sind für Applikationen mit höherem Wirkungsgrad bei geringer Last und Kosteneffizienz ausgelegt. Diese Controller bieten umfassende Schutzfunktionen ohne zusätzliche Schaltungen. Die Funktionen umfassen VCC -Überspannungsschutz, Ausgangsüberspannungsschutz und Ausgangskurzschluss-Sicherung. Zu den Applikationen gehören Adapter/Ladegeräte, Smart-Lautsprecher, Set-Top-Box-Netzteile und Netzwerkadapter.Merkmale
- Burst-Mode-Betrieb für leichte Last, hoher Wirkungsgrad (bei 10 % Last > 80 %)
- Primärseitige Steuerung zur Eliminierung des Optokopplers
- Nulllast-Eingangsleistung von 65 mW
- Einstellbarer Übertemperaturschutz
- Mehrere QR/AM-Modus zur Verbesserung des Audio-Rauschens und des Wirkungsgrads
- QR für einen höheren Wirkungsgrad und bessere EMI
- Vollständig RoHs-konform und bleifrei
- Halogen- und antimonfrei
Applikationen
- Adapter/Ladegeräte
- Smart-Lautsprecher
- Set-Top-Box-Netzteile
- Netzwerkadapter
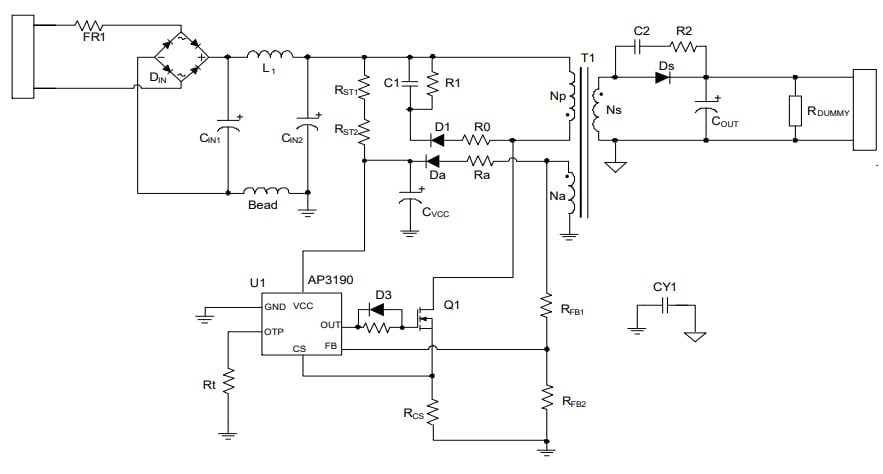
Applikations-Schaltungs-Diagramm
Technische Zeichnung
Datenblätter
View Results ( 3 ) Page
| Teilnummer | Datenblatt | Beschreibung | Eingangs-/Versorgungsspannung - Max. |
|---|---|---|---|
| AP3190TW6-7 | ![]() |
AC/DC-Wandler ACDC Single Ended Cont SOT26 T&R 3K | 28 V |
| AP3190PW6-7 | ![]() |
AC/DC-Wandler ACDC Single Ended Cont SOT26 T&R 3K | 25 V |
| AP3190W6-7 | ![]() |
AC/DC-Wandler ACDC Single Ended Cont SOT26 T&R 3K | 25 V |
Veröffentlichungsdatum: 2023-07-26
| Aktualisiert: 2023-08-18

