Diodes Incorporated AP62250 Synchrone Abwärtswandler

Die synchronen Abwärtswandler der Baureihe AP62250 von Diodes Incorporated sind 2,5-A-Leistungswandler, die in einem Eingangsspannungsbereich von 4,2 V bis 18 V betrieben werden. Diese Wandler verfügen über einen High-Side-Leistungs-MOSFET mit 75 mΩ und einen Low-Side-Leistungs-MOSFET mit 45 mΩ, der eine DC/DC-Abwärtswandlung mit hohem Wirkungsgrad ermöglicht. Die AP62250-Wandler bieten eine COT-Steuerung (Constant On-Time, COT), um ein schnelles Einschwingverhalten, eine einfache Schleifenstabilisierung und eine niedrige Ausgangsspannungswelligkeit zu ermöglichen. Diese Wandler sind für die Reduzierung von elektromagnetischen Störungen (EMI) optimiert und in SOT563- und TSOT26-Gehäusen verfügbar.

Merkmale

  • Proprietäres Gate-Treiber-Design für EMI-Reduzierung
  • Schutzschaltung
    • Unterspannungssperre (UVLO)
    • Zyklus-für-Zyklus-Talstrombegrenzung
    • Übertemperaturschutz
  • Großer Eingangsspannungsbereich: 4,2 V bis 18 V
  • Ausgangsspannungsbereich: 0,8 V bis 7 V
  • Dauerausgangsstrom: 2,5 A
  • Referenzspannung: 0,0 V ±1 % (TA = +25 °C)
  • 155 μA Niedriger Ruhestrom
  • Schaltfrequenz: 1,3 MHz

Applikationen

  • Verteilte Bus-Stromversorgungen: 5 V und 12 V
  • Flachbildfernseher und -bildschirme
  • Weißware und Küchenkleingeräte
  • FPGA-, DSP- und ASIC-Versorgungen
  • Home-Audio
  • Netzwerksysteme
  • Spielkonsolen
  • Unterhaltungselektronik
  • Universal-Punktlast

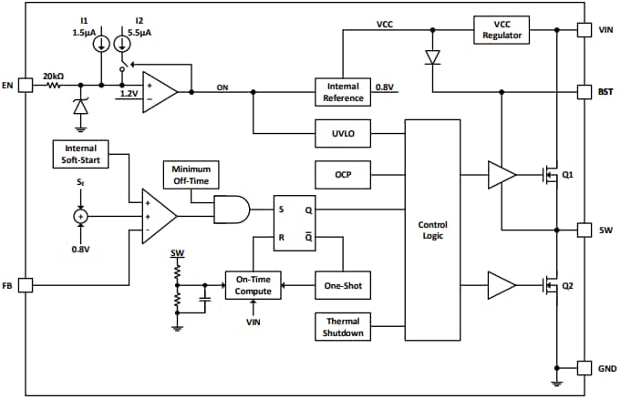
Blockdiagramm

Blockdiagramm - Diodes Incorporated AP62250 Synchrone Abwärtswandler

Typische Applikations-Schaltung

Applikations-Schaltungsdiagramm - Diodes Incorporated AP62250 Synchrone Abwärtswandler
Veröffentlichungsdatum: 2020-07-13 | Aktualisiert: 2024-08-08