Diodes Incorporated AP64350 Abwärtswandler
Diodes Inc. AP64350 Synchrone 3,5-A-Abwärtswandler bieten einen großen Eingangsspannungsbereich von 3,8 V bis 40 V. Der AP64350 bietet eine vollständige Integration eines 75-mΩ-High-Side-Leistungs-MOSFETs und eines 45-mΩ-Low-Side-Leistungs-MOSFETs für eine DC/DC-Abwärtswandlung mit hohem Wirkungsgrad. Die AP64350 Wandler können einfach verwendet werden, indem die Anzahl externer Komponenten aufgrund der Übernahme einer Spitzenstrommodussteuerung reduziert wird.Das Design der AP64350 synchronen Abwärtswandler ist für die Reduzierung von elektromagnetischen Störungen (EMI) optimiert. Das Bauteil verfügt über ein proprietäres Gate-Treiber-Schema, um Schaltknoten-Überschwingungen zu widerstehen, ohne die Einschalt- und Ausschaltzeiten des MOSFETS zu beeinträchtigen. Dadurch wird das durch die MOSFET-Schaltung verursachte abgestrahlte Hochfrequenz-EMI-Rauschen reduziert.
Darüber hinaus bieten die AP6350 Wandler eine Frequenzspreizung (FSS) mit einem Schaltfrequenz-Jitter von ±6 %. Dadurch dass die abgestrahlte Energie nicht in einer der Frequenzen für einen längeren Zeitraum gehalten wird, kann die EMI reduziert werden.
Merkmale
- VIN 3,8 V bis 40 V
- Dauerausgangsstrom: 3,5 A
- Referenzspannung: 0,8 V ±1 %
- Niedriger Ruhestrom: 22 µA (Impulsfrequenzmodulation)
- Programmierbare Schaltfrequenz: 100 kHz bis 2,2 MHz
- Externe Taktsynchronisierung: 100 kHz bis 2,2 MHz
- Wirkungsgrad von bis zu 85 % bei geringer Last von 5 mA
- Proprietäres Gate-Treiberdesign für beste EMI-Reduzierung
- Frequenzspreizung (FSS) zur Reduzierung von EMI
- Low-Dropout-Modus (LDO)
- Präzisionsfreigabe mit Schwellenwert zur Anpassung von UVLO
- Schutzschaltungen
- Unterspannungssperre (UVLO)
- Ausgangsüberspannungsschutz (OVP)
- Zyklus-für-Zyklus-Spitzenstrombegrenzung
- Thermische Abschaltung
Applikationen
- Verteilte Bus-Stromversorgungen: 5 V, 12 V und 24 V
- Elektrowerkzeuge und Laserdrucker
- Weißware und kleine Haushaltsgeräte
- Home-Audio
- Netzwerksysteme
- Unterhaltungselektronik
- Universal-Punktlast
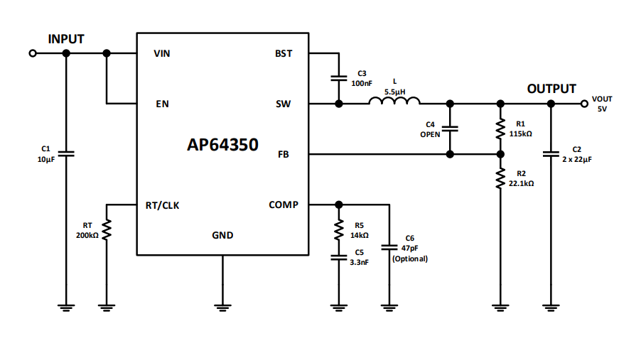
Typische Applikations-Schaltung
Veröffentlichungsdatum: 2019-11-22
| Aktualisiert: 2023-08-08
