Diodes Incorporated AP64351Q Synchroner Abwärtswandler
Der synchrone Abwärtswandler AP64351Q von Diodes Inc. ist ein fahrzeugtauglicher, synchroner 3,5-A-Abwärtswandler mit einem großen Eingangsspannungsbereich von 3,8 V bis 40 V. Das Bauteil integriert einen 75 mΩ high-side-Leistungs-MOSFET und einen 45 mΩ low-side-Leistungs-MOSFET vollständig, um eine DC/DC-Abwärtswandlung mit hohem Wirkungsgrad zu bieten. Der AP64351Q von Diodes Inc. ist benutzerfreundlich, da er die Anzahl externer Komponenten aufgrund der Übernahme einer Spitzenstrommodussteuerung reduziert.Das design des AP64351Q ist zur Reduzierung von elektromagnetischen Störungen (EMI) optimiert. Das Bauteil verfügt über ein proprietäres gate-Treiber-Schema, um Schaltknoten-Überschwingen zu widerstehen, ohne die Einschalt- und Ausschaltzeiten des MOSFETs zu beeinträchtigen, wodurch das abgestrahlte Hochfrequenz-EMI-Rauschen, das durch die MOSFET-Schaltung verursacht wird, reduziert wird. Der AP64351Q verfügt außerdem über eine Frequenzspreizung (FSS) mit einem Schaltfrequenz-jitter von ±6 %, der EMI reduziert, indem die emittierte Energie für einen längeren Zeitraum in jeder Frequenz verbleibt.
Merkmale
- Mit den folgenden Ergebnissen AEC-Q100-qualifiziert:
- Bauteil-Temperatur Klasse 1: -40 °C bis +125 °C TA
- HBM-ESD-Geräteklassifikation Stufe H2
- CDM-ESD-Bauteilklassifikation Stufe C5
- 3,8 V bis 40 V VIN
- 3,5 A Dauerausgangsstrom
- Referenzspannung: 0,8 V ±1 %
- Niedriger Ruhestrom: 22 µA (Impulsfrequenzmodulation)
- Schaltfrequenz: 570 kHz
- Programmierbare Soft-Start-Zeit
- Wirkungsgrad von bis zu 85 % bei geringer Last von 5 mA
- Proprietäres Gate-Treiberdesign für beste EMI-Reduzierung
- Frequenzspreizung (FSS) zur Reduzierung von EMI
- Low-Dropout-Modus (LDO)
- Präzisionsfreigabe mit Schwellenwert zur Anpassung von UVLO
- Schutzschaltung
- Unterspannungssperre (UVLO)
- Ausgangsüberspannungsschutz (OVP)
- Zyklus-für-Zyklus-Spitzenstrombegrenzung
- Thermische Abschaltung
- Bleifrei und vollständig RoHS-konform
- Halogen- und antimonfreies umweltfreundliches Bauteil
- Der AP64351Q eignet sich für Fahrzeuganwendungen, die eine spezifische Änderungssteuerung erfordern
- Das Bauteil ist AEC-Q100-qualifiziert
- PAAP-fähig
- Hergestellt in gemäß IATF16949:2016 zertifizierten Anlagen
Applikationen
- 12-V-Automotive-Leistungssysteme
- Automotive-Infotainment
- Automotive-Kombiinstrumente
- Fahrzeug-Telematik
- Erweiterte Fahrerassistenzsysteme (FAS)
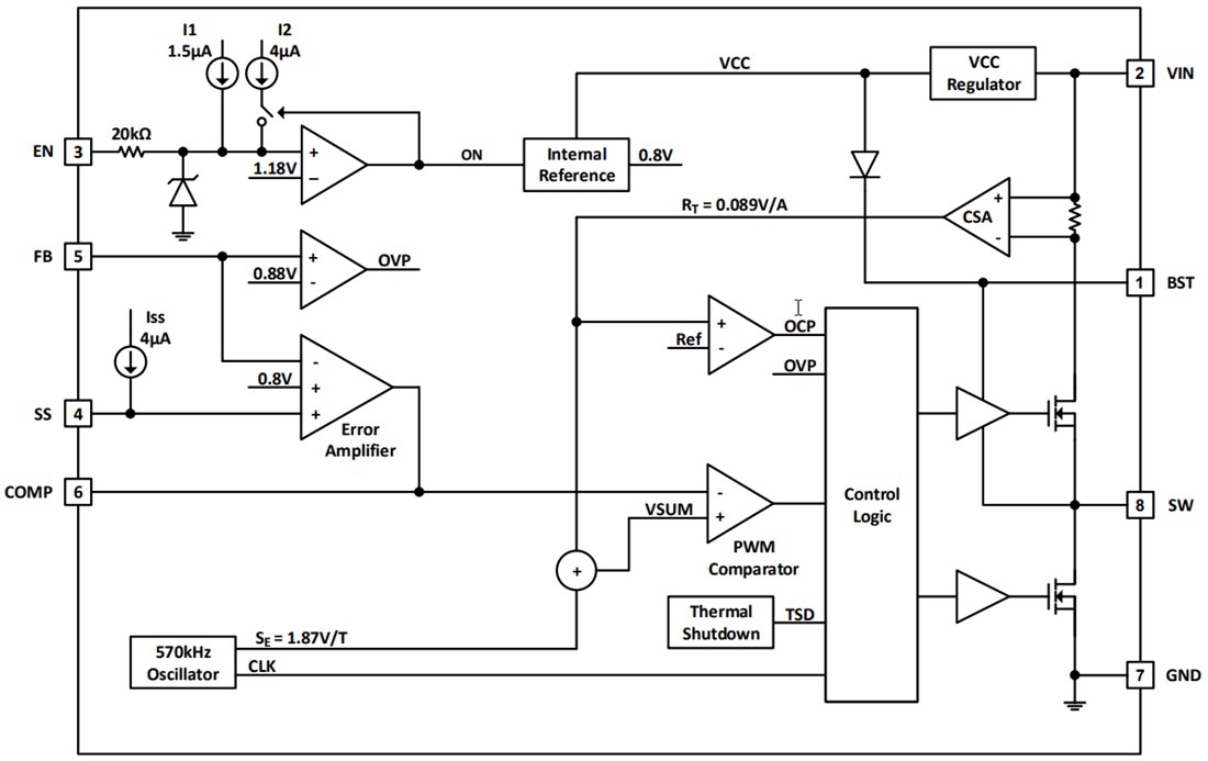
Funktionales Blockdiagramm
Veröffentlichungsdatum: 2020-06-30
| Aktualisiert: 2024-08-05
