Diodes Incorporated AP64502 Synchroner Abwärtswandler
Der Diodes Inc. AP64502 synchrone Abwärtswandler ist ein synchroner 5-A-Abwärtswandler mit einem großen Eingangsspannungsbereich von 3,8 V bis 40 V. Das Bauteil bietet eine vollständige Integration eines 45-mΩ-High-Side-Leistungs-MOSFETs und eines 20-mΩ-Low-Side-Leistungs-MOSFETs für eine DC/DC-Abwärtswandlung mit hohem Wirkungsgrad. Das AP64502 Bauteil bietet eine einfache Verwendung, indem die Anzahl externer Komponenten durch die Übernahme einer Spitzenstrommodusregelung zusammen mit seinem integrierten Schleifenkompensationsnetzwerk reduziert wird.Das Design des AP64502 von Diodes Inc. ist für die Reduzierung von elektromagnetischen Störungen (EMI) optimiert. Das Bauteil verfügt über ein proprietäres Gate-Treiber-Schema, um Schaltknoten-Überschwingungen zu widerstehen, ohne die Einschalt- und Ausschaltzeiten des MOSFETS zu beeinträchtigen, wodurch das abgestrahlte Hochfrequenz-EMI-Rauschen, das durch die MOSFET-Schaltung ausgelöst wird, reduziert wird. Darüber hinaus verfügt der AP64502 über eine Frequenzspreizung (FSS) mit einem Schaltfrequenz-Jitter von ±6 %, der die EMI reduziert, indem die emittierte Energie für einen längeren Zeitraum in einer beliebigen Frequenz verbleibt.
Merkmale
- 3,8 V bis 40 VIN
- Ausgangsspannung (VOUT): 0,8 V bis VIN
- Dauerausgangsstrom: 5 A
- Referenzspannung: 0,8 V ±1 %
- Niedriger Ruhestrom von 25 µA (Impulsfrequenzmodulation)
- Anpassbare Schaltfrequenz: 100 kHz bis 2,2 MHz
- Externe Taktsynchronisierung: 100 kHz bis 2,2 MHz
- Einstellbare Soft-Start-Zeit
- Wirkungsgrad von bis zu 85 % bei geringer Last von 5 mA
- Proprietäres Gate-Treiberdesign für beste EMI-Reduzierung
- Frequenzspreizung (FSS) zur Reduzierung von EMI
- Low-Dropout-Modus (LDO)
- Präzisionsfreigabe mit Schwellenwert zur Anpassung von UVLO
- Schutzschaltung
- Unterspannungssperre (UVLO)
- Ausgangsüberspannungsschutz (OVP)
- Zyklus-für-Zyklus-Spitzenstrombegrenzung
- Thermische Abschaltung
- Bleifrei und vollständig RoHS-konform
- Halogen- und antimonfreies umweltfreundliches Bauteil
Applikationen
- Verteilte Bus-Stromversorgungen
- Elektrowerkzeuge und Laserdrucker
- Weißware und kleine Haushaltsgeräte
- Home-Audiosysteme
- Netzwerksysteme
- Unterhaltungselektronik
- Universal-Punktlast
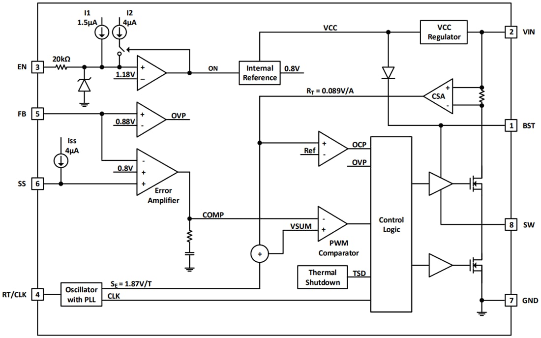
Funktionales Blockdiagramm
Veröffentlichungsdatum: 2021-09-29
| Aktualisiert: 2022-03-11
