Diodes Incorporated AP72250 Synchroner Aufwärtswandler
Der Diodes Incorporated AP72250 synchrone Aufwärtswandler ist mit einem Schaltstrom von 4,7 A ausgelegt und benötigt eine Eingangs-Einschaltspannung von mindestens 1 V. Dieser Wandler wird in einem großen Eingangsspannungsbereich von 0,6 V bis 5,5 V betrieben und bietet eine Ausgangsspannung von 1,7 V bis 5,5 V. Der AP72250 Aufwärtswandler bietet eine vollständige Integration eines 20 mΩ High-Side-Leistungs-MOSFET und eines 26 mΩ Low-Side-Leistungs-MOSFET, um eine DC/DC-Abwärtswandlung mit hohem Wirkungsgrad zu ermöglichen. Dieses Bauteil kann einfach verwendet werden, indem die Anzahl externer Komponenten aufgrund der Übernahme einer Spitzenstrommodussteuerung reduziert wird, wodurch große Eingang-zu-Ausgang-Verhältnisse verarbeitet werden können. Der AP72250 Wandler erreicht eine hervorragende Leistung der Leitungs- und Last-Einschwingzeiten und nahtlose Übergänge zwischen Boost- und Pass-Through-Modi. Zu den typischen Applikationen gehören Niederspannungs-Leistungszellen, tragbare Unterhaltungselektronik, Superkondensatoren, USB-Netzteile, Powerbanks und Industrie-Messanlagen.Merkmale
- Eingangsspannungsbereich (VIN): 0,6 V bis 5,5 V
- Minimale Eingangs-/Einschaltspannung: 1 V
- Ausgangsspannung (VOUT): 1,7 V bis 5,5 V
- Schaltstrom: 7 A
- Referenzspannung: 8 V ±1 %
- Wählbarer Betriebsmodus:
- Impulsfrequenzmodulation (PFM)
- Ultraschallmodus (USM)
- Erzwungene Pulsweitenmodulation (FPWM)
- Niedriger Ruhestrom (PFM): 20 μA
- Schaltfrequenz: 900 kHz
- Wirkungsgrad von bis zu 89 % bei Leichtlast von 5 mA
- Power-Good-Anzeige mit 5 MΩ internem Pull-up-Widerstand
- Schutzschaltung:
- Unterspannungssperre (UVLO)
- Spitzenstrombegrenzung
- Negative (Tal)Strombegrenzung
- Ausgangskurzschlussschutz (SCP)
- Thermische Abschaltung
- Bleifrei und vollständig RoHS-konform
- Halogen- und antimonfreies umweltfreundliches Bauteil
Applikationen
- Niederspannungs-Leistungszellen
- Tragbare Unterhaltungselektronik
- Superkondensator-Ladungsspeicher
- USB-Netzteile
- Powerbanks (Ladegeräte)
- Industrie-Messausstattung
Applikations-Schaltung
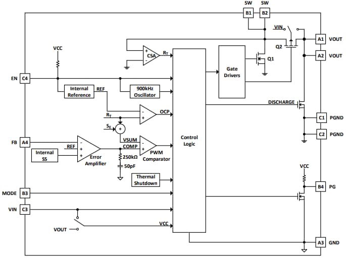
Blockdiagramm
Leistungsdiagramm
Veröffentlichungsdatum: 2022-06-02
| Aktualisiert: 2022-07-26
