Diodes Incorporated APR340 Synchrongleichrichtungs-Controller
Der Diodes Incorporated APR340 sekundärseitige Synchrongleichrichtungs-Controller ist ein sekundärseitiger MOSFET-Treiber für die Synchrongleichrichtung im DCM-Betrieb. Die synchrone Gleichrichtung kann die sekundärseitige Gleichrichterverlustleistung wirksam reduzieren und bietet eine leistungsstarke Lösung. Durch Erkennung der primären MOSFET-Gate-Source-Spannung kann der APR340 das ideale Treibersignal mit einer geringeren Anzahl an externen Komponenten ausgeben. Der APR340 von Diodes Incorporated ist in einem SOT26-Gehäuse verfügbar.Merkmale
- Synchrongleichrichtung für DCM-Flybackbetrieb
- Eliminiert die resonante Kreisstörung
- Geringste Anzahl externer Komponenten
- Bleifrei und vollständig RoHS-konform
- Bleifreies und antimonfreies, umweltfreundliches Bauteil
Applikationen
- Adapter/Ladegeräte für Handys/schnurlose Telefone, ADSL-Modems, MP3 und andere tragbare Geräte
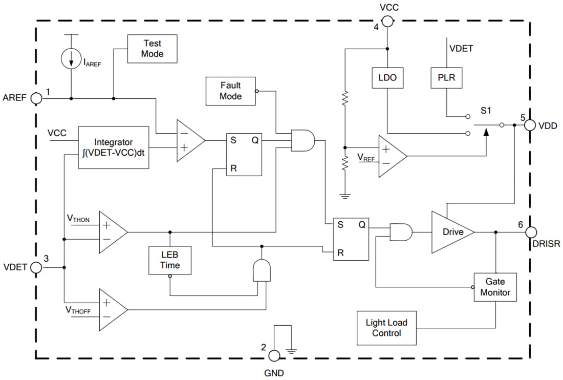
Funktionales Blockdiagramm
Veröffentlichungsdatum: 2021-06-08
| Aktualisiert: 2022-03-11
