Diodes Incorporated AP6A255Q/AP6A355Q Standard- Abwärtswandler
AP6A255Q/AP6A355Q Standard-Abwärtswandler von Diodes Inc. sind intern kompensierte Standard-DC/DC-Abwärtswandler mit einer Standardfrequenz von 300 kHz. Diese Bauteile integrieren vollständig einen 500-mΩ -High-Side-Leistungs-MOSFET, um eine hocheffiziente DC/DC-Abwärtswandlung zu ermöglichen. Die AP6A255Q/AP6A355Q Bauteile lassen sich problemlos verwenden, um die Anzahl externer Bauteile zu minimieren, da sie eine Constant On-Time (COT)-Steuerung nutzen, um ein schnelles Einschwingverhalten, eine einfache Schleifenstabilisierung und eine niedrige Ausgangsspannungswelligkeit zu erreichen.Das AP6A255Q/AP6A355Qa-Design von Diodes Inc. ist für die Reduzierung elektromagnetischer Störungen (EMI) optimiert. Diese Bauteile verfügen über ein proprietäres Gate-Treiber-Schema, Schaltknoten-Überschwingungen zu widerstehen, ohne die Einschalt- und Ausschaltzeiten des MOSFETS zu beeinträchtigen, wodurch das abgestrahlte Hochfrequenz-EMI-Rauschen, das durch die MOSFET-Schaltung ausgelöst wird, reduziert wird. Der AP6A255Q/AP6A355Q ist im Standardgehäuse Green SO-8EP verfügbar.
Merkmale
- Für Fahrzeuganwendungen qualifiziert
- Mit den folgenden Ergebnissen AEC-Q100-qualifiziert:
- Gerätetemperaturklasse 1 von -40 °C bis +125 °C TA
- HBM-ESD-Bauteilklassifikation Stufe 1C
- CDM-ESD-Bauteilklassifikation Stufe C5
- Funktionale Sicherheit gemäß ISO26262 mit verfügbarer Dokumentation zur Unterstützung des Designs funktionaler Sicherheitssysteme
- 5 V bis 100 V Eingangsspannungsbereich
- 1,2 V ±1,5 % VREF
- Dauerausgangsstrom
- AP6A255Q: 2,5 A
- AP6A355Q: 3,5 A
- VOUT einstellbar von 1,2 V bis 50 V
- Überstromschutz (OCP)
- Thermischer Schutz
- Bleifrei und RoHS-konform
- Halogen- und antimonfreies umweltfreundliches Bauteil
Applikationen
- Universal-Punktlast-DC/DC-Leistungsumwandlung
- Fahrzeug-Infotainment
- Telekommunikationssysteme
- Verteilte Energieversorgungssysteme
- Audiogeräte für zu Hause
- Unterhaltungselektronik
- Netzwerksysteme
- FPGA-, DSP- und ASIC-Versorgungen
- Umweltfreundliche Elektronik
Weitere Ressourcen
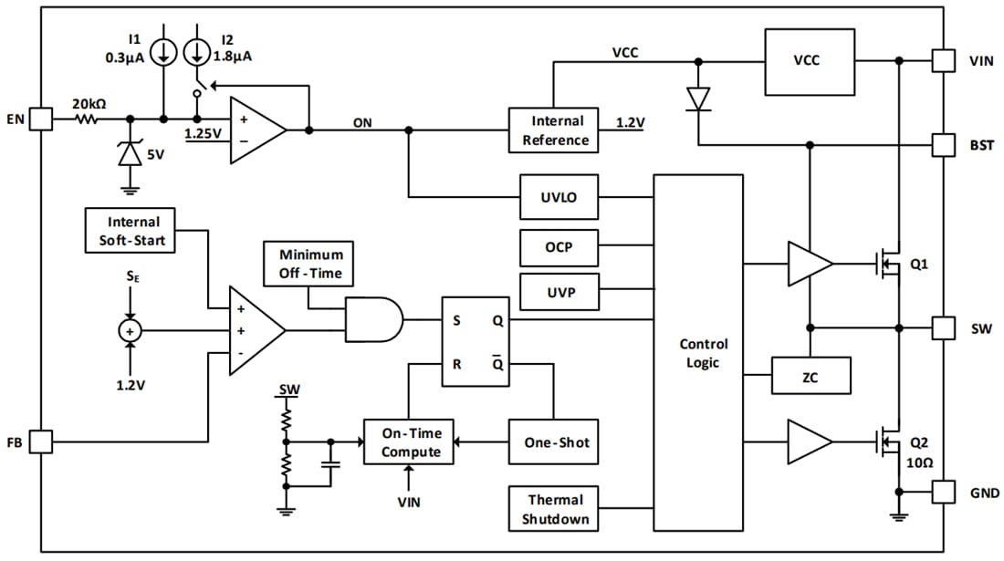
Funktionales Blockdiagramm
Veröffentlichungsdatum: 2025-07-28
| Aktualisiert: 2025-08-26
