Infineon Technologies TLE9252V Demonstrationsboard

Das Demonstrationsboard TLE9252V von Infineon Technologies ermöglicht die Evaluierung der AEC-Q100-qualifizierten TLE925x-CAN-FD-Transceiver für Fahrzeuganwendungen. Die TLE9252V-Transceiver von Infineon sind für HS-CAN-Netzwerke mit bis zu 5 Mbit/s ausgelegt und bieten sehr geringe elektromagnetische Emissionen. Als Schnittstelle zwischen der physikalischen Busebene und dem CAN-Protokoll-Controller steuert die TLE9252V die Signale zum BUS und schützt den Mikrocontroller vor Störungen, die innerhalb eines Netzwerks entstehen.

Merkmale

  • Bewertet die CAN FD-Transceiver von Infineon TLE925x
  • Stromverbrauch im Schlafmodus
  • 3,3 V auf 5 V Betriebsspannung
  • ESD-Pistolentest
  • ESD-HBM-Modell
  • EMC-Test bestanden – IEC62228, verschiedene Standards

Applikationen

  • Motor-Steuer-Einheiten (ECU)
  • Elektrische Servolenkung
  • Infotainment
  • Radar
  • Getriebeststeuerung (TCUs)
  • Fahrwerkssteuerungsmodule
  • Cluster-Module
  • HVAC

Übersicht

Technische Zeichnung - Infineon Technologies TLE9252V Demonstrationsboard

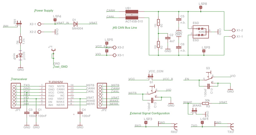
Schaltschema

Schaltplan - Infineon Technologies TLE9252V Demonstrationsboard
Veröffentlichungsdatum: 2025-01-28 | Aktualisiert: 2025-02-12