Monolithic Power Systems (MPS) EVM3901-QW-00A Evaluation Board

Monolithic Power Systems (MPS) EVM3901-QW-00A Evaluation Board is designed to demonstrate the capabilities of the MPM3901-AEC1 fully integrated, fixed-frequency, synchronous step-down power module. This MPS evaluation board supports a wide input voltage range from 4.5V to 60V, accommodating various step-down applications in 12V and 24V automotive battery environments. The board delivers up to 1A of continuous output current with peak current control for an excellent transient response. The MPM3901-AEC1 power modules feature built-in power MOSFETs and an integrated inductor, ensuring a compact and efficient design. Additionally, the modules employ advanced asynchronous modulation (AAM) mode to achieve high efficiency under light-load conditions by reducing switching and gate driver losses.

Features

  • 4.5V to 60V input voltage (VIN) range
  • 5V output voltage (VOUT)
  • 1A maximum output current (IOUT)
  • 95% peak efficiency, 88.9% typical
  • 400kHz switching frequency (fSW)
  • 8.3cm x 8.3cm x 1.3cm (LxWxH) size

Applications

  • Automotive infotainment
  • Automotive lamps and LEDs
  • Automotive motor control

Measurement Equipment Set-Up

Mechanical Drawing - Monolithic Power Systems (MPS) EVM3901-QW-00A Evaluation Board

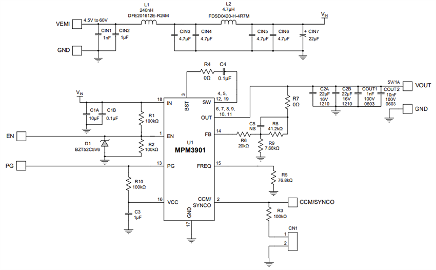
Schematic

Schematic - Monolithic Power Systems (MPS) EVM3901-QW-00A Evaluation Board
Veröffentlichungsdatum: 2025-04-22 | Aktualisiert: 2025-06-24