Monolithic Power Systems (MPS) EV3320A-Q-00A Evaluation Board
Monolithic Power Systems (MPS) EV3320A-Q-00A Evaluation Board is designed to demonstrate the capabilities of the MP3320A LED driver. This evaluation board operates from a 1.8V to 5.5V input voltage (VIN) range with up to 5.5V output voltage. The EV3320A-Q-00A evaluation board offers a 51mA maximum current. This evaluation board features LED protection, short LED protection, Over-Voltage Protection (OVP), and Over Temperature Protection (OTP) and is available in 6.35cm x 6.35cm x 2cm dimensions.Features
- 1.8V to 5.5V input voltage (VIN) range
- Up to 5.5V maximum output voltage
- 51mA/Ch maximum current
- 6.35cm x 6.35cm x 2cm dimensions
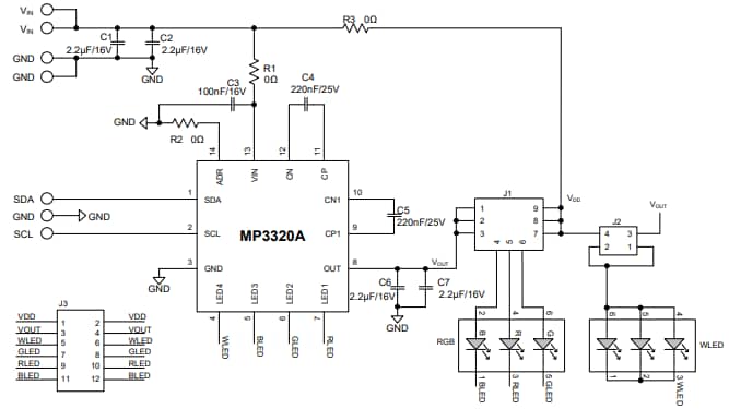
Schematic Diagram
Board Overview
Veröffentlichungsdatum: 2024-02-23
| Aktualisiert: 2024-06-11
