FTDI Chip FT4232HA Automotive-Hochgeschwindigkeits-USB zu UART/MPSSE
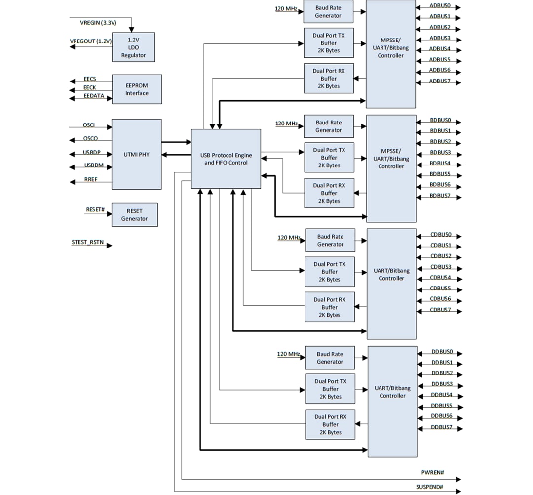
FT4232HA Automotive-Hochgeschwindigkeits-USB zu UART/MPSSE von FTDI Chip ist eine einsatzbereite Lösung für das Hinzufügen von Hochgeschwindigkeits-USB-Unterstützung zu einem Zieldesign. Der FT4232HA verfügt über vier unabhängige, konfigurierbare Schnittstellen. Zwei dieser Schnittstellen können als UART-, JTAG-, SPI-, I2C- oder Bit-Bang-Modus konfiguriert werden, wobei ein MPSSE mit unabhängigen Baudratengeneratoren verwendet wird. Die restlichen zwei Schnittstellen können als UART oder Bit-Bang konfiguriert werden. Der FT4232HA ist AEC Grade 2 qualifiziert und hat einen erweiterten Betriebstemperaturbereich von -40°C bis +105°C.Der FTDI Chip FT4232HA Automotive-Hochgeschwindigkeits-USB zu UART/MPSSE befindet sich in einem kompakten QFN-64-Gehäuse und ist bleifrei und RoHS-konform.
Merkmale
- Einzelchip-USB zu seriellen Quad-Ports mit einer Vielzahl von Konfigurationen
- Das USB-Protokoll wird auf dem Chip verarbeitet, ohne dass eine USB-spezifische Firmware-Programmierung erforderlich ist
- Kompatibel mit USB 2.0 Hochgeschwindigkeit (480 MBit/s) und Vollgeschwindigkeits-USB 2.0 (12 MBit/s)
- Zwei Multi-Protocol Synchronous Serial Engine (MPSSE) auf Kanal A und Kanal B zur Vereinfachung des Designs des synchronen seriellen Protokolls (USB zu JTAG, I 2C,SPI oder Bit-Bang)
- Unabhängige Baudrate
- RS232/RS422/RS485 UART Übertragungsdatenrate bis zu 12Mbaud. (RS232 Datenrate begrenzt durch externen Pegelwandler)
- FTDIs lizenzfreie Virtual Com Port (VCP)- und Direct (D2XX)-Treiber machen in den meisten Fällen eine USB-Treiberentwicklung überflüssig
- Optionale TX/RX-Verkehrsanzeigen können mit LEDs und einem externen 74HC595 Shift hinzugefügt werden
- Einstellbarer Empfangspuffer
- Unterstützung für USB-Suspend- und Resume-Bedingungen über PWREN#-, SUSPEND#- und RI#-Pins
- FTDI FT232R/FT-X, asynchrone serielle UART-Schnittstellenoption mit vollständigem Hardware-Handshaking und Modem-Schnittstellensignalen
- UART-Schnittstellenunterstützung für 7 oder 8 Datenbits, 1 oder 2 Stop-Bits und ungerade/gerade/Marke/Leerstelle/keine Parität
- Automatisches Senden ermöglicht die Steuerung von seriellen RS485-Anwendungen mit TXDEN-Pin über externe
- Vollständig unterstützte Hardware- oder X-On-/X-Off-software
- Betriebskonfigurationsmodus und USB-Beschreibungsstrings sind im externen EEPROM über die USB-Schnittstelle konfigurierbar
- Geringer Betriebsstrom und USB-Aussetzung
- Konfigurierbare I/O-Antriebsstärke (4 mA, 8 mA, 12 mA oder 16 mA) und Anstiegsrate.
- Unterstützt Bus-Powered-, Self-Powered- und High-Power Bus-Powered-USB-Konfigurationen
- Kompatibel mit UHCI/OHCI/EHCI/xHCI host controller
- USB-Bulk-Datenübertragungsmodus (512-byte-Pakete im Hochgeschwindigkeitsmodus)
- Dedizierte Windows-DLLs sind für USB-zu-SPI- und USB-zu-I2C-Applikationen verfügbar
- Betriebsspannungsbereich +3,3 V bei einfacher Versorgung
- +3,3 V I/O-Schnittstelle (+5 V Tolerant)
- Hochintegriertes Design mit +1,2V LDO-Regler für VCORE, integrierter POR-Funktion und On-Chip-Taktmultiplikator-PLL (12MHz bis 480MHz)
- Erweiterter Betriebstemperaturbereich von -40 °C bis +105 °C für Automobilstandard 2
- ESD-Schutz für FT4232HA I/O
- Human Body Model (HBM) ±2 kVV
- Maschinenmodus (MM) ±200 V
- Ladegerätemodell (CDM) ±500 V
- Latch-up-frei
- Kompaktes QFN-64-Gehäuse
- Bleifrei und RoHS-konform
Applikationen
- Fahrzeuganwendungen
- Einzelchip-USB zu vier Kanälen UART (RS232, RS422 oder RS485) oder Bit-Bang-Schnittstellen
- Einzelchip-USB zu 2 JTAG-Kanälen plus 2
- Einzelchip-USB zu 1 JTAG-Kanal plus 3
- Einzelchip-USB zu 1 SPI-Kanal plus 3
- Einzelchip-USB zu 2 SPI-Kanälen plus 2
- Einzelchip-USB zu 2 Bit-Bang-Kanälen plus 2
- Einzelchip-USB zu 1 SPI-Kanal plus 1 JTAG-Kanal plus 2 UARTs
- Einzelchip-USB zu 2 I2C -Kanälen plus 2
- Aktualisierung älterer Peripherie-Designs auf USB
- Vor Ort aktualisierbare USB-Produkte
- USB-Datenübertragungskabel und -Schnittstellen für Mobiltelefone und schnurlose Telefone
- Verbindung von MCU-, PLD- und FPGA-basierten Designs mit USB
- Datenübertragung von PDA zu USB
- USB-Smart-Kartenleser
- USB-Messgeräte
- USB-Industriesteuerung
- USB-Media-Player-Schnittstellen
- USB-FLASH-Kartenleser und -schreiber
- Set-Top-box-USB-Schnittstelle
- USB-Digitalkamera-Schnittstelle
Blockdiagramm
Gehäuseabmessungen
Veröffentlichungsdatum: 2022-05-03
| Aktualisiert: 2023-05-30
