Infineon Technologies 1ED44176N01F EiceDRIVER
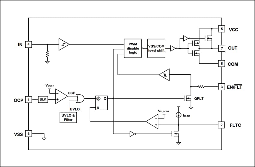
Der 1ED44176N01F EiceDRIVER von Infineon Technologies ist ein nicht invertierender 25V-Einkanal-Low-Side-Gate-Treiber für MOSFET und IGBT (Bipolartransistor mit isolierter Gate-Elektrode) mit 0,8A-Quellen- und 1,75A-Senkenströme in einem kleinen 8-Pin-PG-DS08-Gehäuse.Der Überstromschutz für den 1ED44176N01F wird über eine Strommessung mit einem Komparator und mehreren Widerstände und Kondensatoren implementiert. Der 1ED44176N01F EiceDRIVER bietet durch die Integration des Komparators Kosten- und Platzeinsparungen. Dieser Low-Side-Gate-Treiber nutzt die Latch-feste CMOS-Technologie von Infineon, um eine robuste monolithische Bauweise und gleichzeitig eine hohe Genauigkeit bei der Fehlermeldung mit einer Schwellenwert-Toleranz des OCP (Überstromschutz) von ±5 % zu ermöglichen. Darüber hinaus kombiniert der 1ED44176N01F die Fehlerausgangs- und Freigabefunktionen auf einem einzelnen Pin und reduziert somit die Platz- und Systemanforderungen weiter.
Merkmale
- Integrierter Überstromschutz sowie Einzel-Pin-Fehlerausgangs- und Freigabefunktion bieten potentielle Platz- und Kosteneinsparungen.
- OCP-Toleranz von ±5 % bietet eine genaue Messung
- Flexible Fehler-Löschzeit-Einstellung
- Unterspannungssperre bietet Schutz bei niedriger Versorgungsspannung
- Überstromschwellenwert von 0,5 V mit einer genauen Toleranz von ±5 %
- Überstromerkennung mit positivem Spannungseingang
- Einzel-Pin für Fehlerausgang und Freigabe
- Programmierbare Fehlerbeseitigungszeit
- Unterspannungssperre
- CMOS-Schmitt-Trigger-Eingänge
- Kompatibel mit einer Eingangslogik von 3,3 V, 5 V und 15 V
- Ausgang ist in Phase mit dem Eingang
- Separate Logik- und Leistungs-Erdung
- 2 kV ESD-HBM
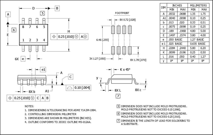
- 8-Pin-PG-DSO8-Industriestandard-Gehäuse
- RoHS-konform
Technische Daten
- Kanäle: 1.0
- Konfiguration: Low-Side
- Eingangs-VCC: 12,7 V bis 20,0 V
- Isolationstyp: nicht isoliert
- Ausgangsstrom (Senke): 1,23 A bis 1,75 A
- Ausgangsstrom (Quelle): 0,56 A bis 1,23 A
- Ausschalt-Laufzeitverzögerung: 50,0 ns bis 95,0 ns
- Ausschalt-Laufzeitverzögerung: 50,0 ns bis 95,0 ns
- UVLO-Eingang (Aus): 10,7 V bis 12,2 V, 11,4 V typisch
- UVLO-Ausgang (Aus): 10,7 V bis 12,2 V, 11,4 V typisch
- Spannungsklasse: 25,0 V
- Betriebstemperatur: -40 °C bis +125 °C
Applikationen
- Digital gesteuerte PFC
- Klimaanlagen und HLK
- Haushaltsgeräte
- Industrieapplikationen
- Universal-Low-Side-Gate-Treiber für einendige Topologien
Blockdiagramm
Gehäuseabmessungen
Veröffentlichungsdatum: 2018-11-02
| Aktualisiert: 2022-09-02
