Infineon Technologies 2ED210x Schwachstrom-Halbbrücken-Gate-Treiber mit 650 V
Infineon 2ED210x Schwachstrom-Halbbrücken-Gate-Treiber mit 650 V bieten eine integrierte Bootstrap-Diode in einem DSO-8- oder DSO-14-Gehäuse. Die 2ED210x 0,7-A-Schwachstrom-Treiber basieren auf der SOI-Technologie (Silicon-on-Insulator, SOI). Die SOI-Technologie ist eine Hochspannungs-Pegelverschiebungstechnologie, die einzigartige, messbare und erstklassige Vorteile bietet. Dazu gehören eine integrierte Bootstrap-Diode (BSD) und eine branchenführende Robustheit zum Schutz gegen negative Transientenspannungsspitzen. Diese Technologie kann auch die Leistungsverluste durch die Pegelverschiebung verringern, um die Verlustleistung des Bauteils zu reduzieren. Der fortschrittliche Prozess ermöglicht eine monolithische Hochspannungs- und Niederspannungsbauweise mit Technologie-verbesserten Vorteilen.Merkmale
- Betriebsspannungen (VS-Knoten): bis zu +650 V
- Negative VS-Transientenimmunität von 100 V
- Integrierte Bootstrap-Diode mit extrem hoher Geschwindigkeit und geringem Widerstand ermöglicht geringere BOM-Kosten
- Potenzialfreier Kanal für Bootstrap-Betrieb ausgelegt
- Maximale Versorgungsspannung von 25 V
- Unabhängige Unterspannungssperre (UVLO) für beide Kanäle
- Laufzeitverzögerungen: 200 ns
- HIN-, LIN-Logikeingang
- Logikschaltung bei bis zu -11 V auf VS-Pin funktionsfähig
- Negative Spannungstoleranz auf Eingängen von -5 V
- Der potenzialfreie Kanal kann dazu verwendet werden, einen n-Kanal-Leistungs-MOSFET, SiC-MOSFET oder IGBT in einer High-Side-Konfiguration anzusteuern
Applikationen
- Motorsteuerung und -antriebe
- Elektro-Leichtfahrzeuge (LEV)
- Multicopter und Drohnen
- Schaltnetzteil (SNT)
- Unterbrechungsfreie Stromversorgung (USV)
- Elektrowerkzeuge
- Service-Roboter
- Haushaltsgeräte
- LED-Beleuchtung
- EV-Ladung
- Batterie-Formatierung
Videos
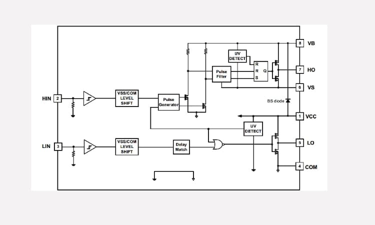
Blockdiagramm
Typische Applikation
Weitere Ressourcen
- Vorteile der Hochspannungs-Gate-Treiber-ICs (HVICs) von Infineon basieren auf der SOI-Technologie (Silicon-on-Insulator, SOI)
- Nutzen monolithische Hochspannungs-Gate-Treiber
- Eigenschaften und Anforderungen von Gate-Drive für HEXFET-Leistungs-MOSFETs
- EiceDRIVER™ Externer Booster für Treiber-IC - Applikationshinweis
- HV Potenzialfreie MOS-Gate-Treiber-ICs
- IGBT-Eigenschaften
- Verwaltung von Transienten in vom Steuerungs-IC angesteuerten Leistungsstufen
- EiceDRIVER™-IC erhält Informationen über die Sperrschichttemperatur mit dem thermischen Koeffizienten
- Verwenden einer Gate-Ladung zum Design der Gate-Treiberschaltung für Leistungs-MOSFETs und IGBTs
- Verwendung von Standard-Steuer-ICs zur Erzeugung einer negativen Gate-Vorspannung für MOSFETs und IGBTs
Veröffentlichungsdatum: 2019-12-03
| Aktualisiert: 2024-02-12
