Infineon Technologies 2ED218x Hochstrom-Halbbrücken-Gate-Treiber mit 650 V
Infineon 2ED218x Hochstrom-Halbbrücken-Gate-Treiber mit 650 V bieten eine integrierte Bootstrap-Diode in einem DSO-8- oder DSO-14-Gehäuse. Der 2ED218x kombiniert Hochstrom mit Hochgeschwindigkeit, um MOSFETs und IGBTs mit einem typischen Senk- und Quellenstrom von 2,5 A anzusteuern.Merkmale
- Betriebsspannungen (VS-Knoten): bis zu +650 V
- Negative VS-Transientenimmunität von 100 V
- Integrierte Bootstrap-Diode mit extrem hoher Geschwindigkeit und geringem Widerstand ermöglicht geringere BOM-Kosten
- Hoch- und Niederspannungspins werden für eine maximale Kriechstrecke und Luftstrecke separat gehalten
- Separate Logik- und Leistungs-Erdung
- Potenzialfreier Kanal für Bootstrap-Betrieb ausgelegt
- Maximale Versorgungsspannung von 25 V
- Unabhängige Unterspannungssperre (UVLO) für beide Kanäle
- Laufzeitverzögerungen: 200 ns
- HIN-, LIN-Eingangslogikschaltung
- Logikschaltung bei bis zu -11 V auf VS-Pin funktionsfähig
- Negative Spannungstoleranz auf Eingängen von -5 V
- Der potenzialfreie Kanal kann dazu verwendet werden, einen n-Kanal-Leistungs-MOSFET, SiC-MOSFET oder IGBT in einer High-Side-Konfiguration anzusteuern
Applikationen
- Motorsteuerung und -antriebe
- Elektro-Leichtfahrzeuge (LEV)
- Multicopter und Drohnen
- Schaltnetzteil (SNT)
- Unterbrechungsfreie Stromversorgung (USV)
- Elektrowerkzeuge
- Service-Roboter
- Haushaltsgeräte
- LED-Beleuchtung
- EV-Ladung
- Batterie-Formatierung
Videos
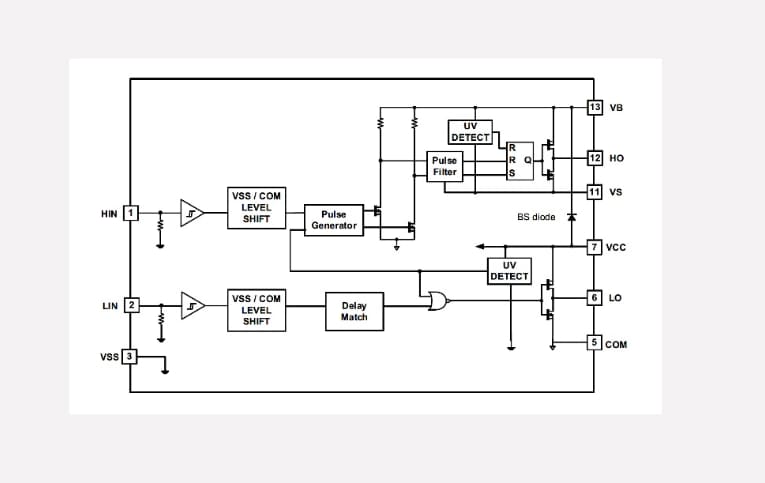
Blockdiagramm
Typische Applikation
Weitere Ressourcen
- Vorteile der Hochspannungs-Gate-Treiber-ICs (HVICs) von Infineon basieren auf der SOI-Technologie (Silicon-on-Insulator, SOI)
- Nutzen monolithische Hochspannungs-Gate-Treiber
- Eigenschaften und Anforderungen von Gate-Drive für HEXFET-Leistungs-MOSFETs
- EiceDRIVER™ Externer Booster für Treiber-IC - Applikationshinweis
- HV Potenzialfreie MOS-Gate-Treiber-ICs
- IGBT-Eigenschaften
- Verwaltung von Transienten in vom Steuerungs-IC angesteuerten Leistungsstufen
- EiceDRIVER™-IC erhält Informationen über die Sperrschichttemperatur mit dem thermischen Koeffizienten
- Verwenden einer Gate-Ladung zum Design der Gate-Treiberschaltung für Leistungs-MOSFETs und IGBTs
- Verwendung von Standard-Steuer-ICs zur Erzeugung einer negativen Gate-Vorspannung für MOSFETs und IGBTs
Veröffentlichungsdatum: 2019-12-03
| Aktualisiert: 2025-04-15
