Infineon Technologies PROFET™ +24 V Intelligente High-Side-Leistungsschalter
Die intelligenten 24-V-High-Side-Leistungsschalter PROFET™ von Infineon Technologies verfügen über eine integrierte einstellbare Überstrombegrenzung zum Schutz empfindlicher Lasten und Versorgungsleitungen vor abnormalen Strömen. Diese 35-mΩ -Einzelkanalgeräte sind für das Schalten großer kapazitiver Lasten geeignet. Die intelligenten 24-V-High-Side-Leistungsschalter PROFET™ von Infineon Technologies werden in einem TDSO-14-Gehäuse geliefert und sind kompatibel mit anderen Produkten der Familie. Sie bieten Schutz- und Diagnosefunktionen für sich selbst, angeschlossene Lasten und das Stromnetz.Merkmale
- Eine einstellbare Strombegrenzung mit OCT-pin
- Einkanal-Bauteil
- Sehr niedriger Standby-Strom
- 3,3-V- und 5-V-kompatible Logikeingänge
- Schutz gegen elektrostatische Entladungen (ESD)
- Optimierte elektromagnetische Verträglichkeit
- Logikmasse unabhängig von der Lastmasse
- Sehr niedriger DMOS-Ableitstrom im AUS-Zustand
- Umweltfreundliches Produkt (RoHS-konform) und AEC-qualifiziert
- Proportionale Laststrommessung
- Offene Last in Ein und Aus
- Kurzschluss zu Batterie und Masse
- Stabiles Diagnosesignal bei Übertemperatur während Kurzschluss
- Verbesserte KILIS-Abhängigkeit von Temperatur und Laststrom
- Stabiles Verhalten bei Unterspannung
- Umpolungsschutz mit externen Komponenten
- Sichere Lastabschaltung während Verlust der Logikmasse mit externen Komponenten
- Übertemperaturschutz mit Verriegelung
- Überspannungsschutz mit externen Komponenten
- Verbesserter Kurzschlussbetrieb
Applikationen
- Eignet sich für resistive, induktive und kapazitive Lasten
- Ersetzt Elektromechanik-Relais, Sicherungen und diskrete Schaltungen
- Ideal für den Antrieb elektronischer Lasten (z. B. radar, Kameramodule)
- Geeignet für 12 V und 24 V LKWs und Transportsysteme
- Schutz von Systemversorgungen
- Hauptschalter für ECU-Netzteile
Datenblätter
Blockdiagramm
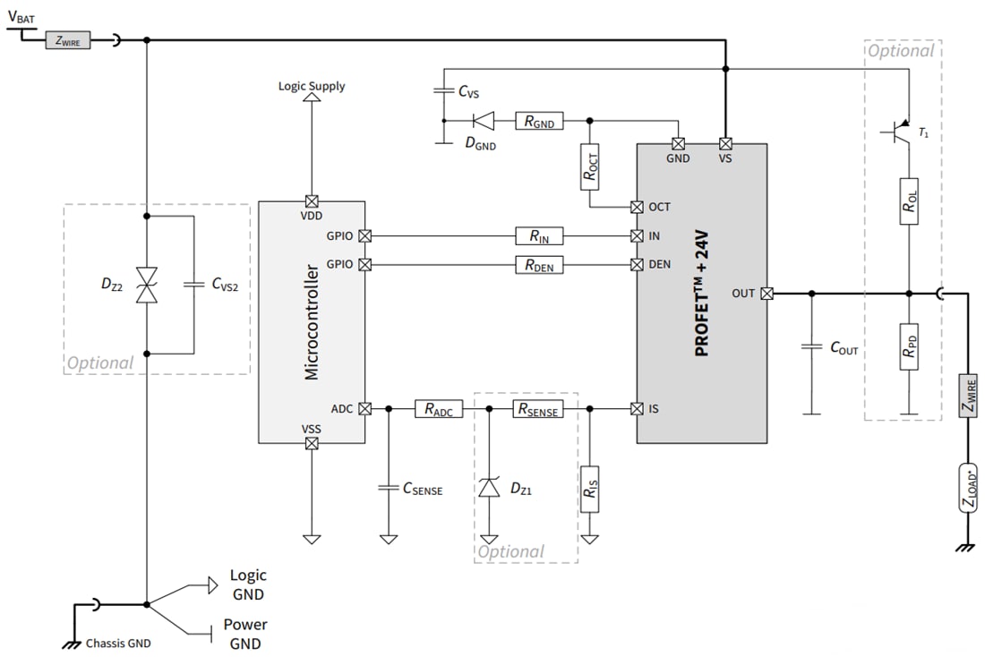
Applikationsdiagramm
Veröffentlichungsdatum: 2025-04-03
| Aktualisiert: 2025-04-10
