Infineon Technologies CoolSiC™ 1.200-V-G2-Siliciumkarbid-MOSFETs
CoolSiC™ 1.200 V G2 Siliciumcarbid -MOSFETs von Infineon Technologies bieten Hochleistungslösungen für Leistungselektronikapplikationen. Diese MOSFETs zeichnen sich durch hervorragende elektrische Eigenschaften und sehr geringe Schaltverluste aus, was einen effizienten Betrieb ermöglicht. Die 1.200 V G2-MOSFETs sind für Überlastbedingungen ausgelegt, unterstützen einen Betrieb von bis zu 200 °C und können Kurzschlüssen von bis zu 2 ° S standhalten. Diese Bauteile verfügen über eine Gate-Schwellenspannung VGS(th) von 4,2 V und gewährleisten eine präzise Steuerung. Der CoolSiC MOSFET 1.200 V G2 ist in drei Gehäusen erhältlich, die auf den Stärken der Technologie der 1. Generation aufbauen, um fortschrittliche Lösungen für kostengünstigere, effizientere, kompaktere, einfacher zu entwerfende und zuverlässigere Systeme zu bieten. Die 2. Generation verbessert die Leistungskennzahlen für hart- und weichschaltende Topologien erheblich und ist ideal für alle gängigen Kombinationen derDC/DC-, AC/DC- und DC/AC-Stufen.Die CoolSiC™ G2 MOSFETs sind in zwei TO-247 4-Pin-Gehäusen erhältlich. Der Benutzer kann je nach Anforderung zwischen einem standardmäßigen TO-247 4-Pin-Gehäuse und einem TO-247 4-Pin-HC-Gehäuse wählen. Das TO-247 4-Pin-Gehäuse verfügt über eine erhöhte Kriechstrecke zwischen den kritischen Leitungen und ermöglicht ein weicheres Wellenlöten und einen reduzierten Board-Ertragsverlust. Die standardisierten Pins sind mit den meisten Marktangeboten kompatibel.
Das diskrete CoolSiC™ 1200-V- TO-263-7 (D2PAK-7L) -Gehäuse ist für Hochleistungsanwendungen geeignet und für MOSFETs mit niedrigem On-Widerstand und schnellem Schaltverhalten ausgelegt. Das Gehäuse bietet 7mm Kriech- und Luftstrecke und minimiert den Isolationsaufwand im PCB-Design.
Der diskrete CoolSiC™ MOSFET 1.200 V G2 in Q-DPAK bietet reduzierte Systemkosten, indem eine einfachere Montage mit hervorragender thermischer Leistungsfähigkeit ermöglicht wird. Die oberseitig gekühlten Bauteile ermöglichen ein optimiertes PCB-Layout im Vergleich zu Lösungen mit der Kühlung an der Unterseite, wodurch die Auswirkungen von parasitären Komponenten und Streuinduktivitäten reduziert werden. Dies bietet auch verbesserte Wärmemanagement-Fähigkeiten. Das oberseitig gekühlte Q-DPAK ist für einen breiten Einsatz in Industrieapplikationen ausgelegt. Das Q-DPAK-Gehäuse ist als Dual-Halbbrücken- und Einzelschalter-MOSFET verfügbar.
Merkmale
- VDSS = 1.200 V bei Tvj = +25 °C
- Extrem niedrige Schaltverluste
- Breiter maximaler VGS-Bereich von -10 V bis 25 V
- Überlastbetrieb bis zu Tvj = +200 °C
- Kurzschlussfestigkeit von 2µs
- 0 V Abschaltbare Gate-Spannung möglich
- Robuste Body-Diode für harte Kommutierung
- Crss.XT-Verbindungstechnologie für eine erstklassige thermische Leistung
Applikationen
- EV-Ladung
- Industrieantriebe/Allzweckantriebe (BIP)
- Photovoltaik-/Solar-/Stringwechselrichter
- Unterbrechungsfreie Stromversorgungen (UPS)
- Halbleiterleistungsschalter (SSCB)
- Rechenzentren und KI
- CAV
Videos
Übersicht
Vorteile
Blockdiagramm – Ladegeräte von 30 kW bis 150 kW
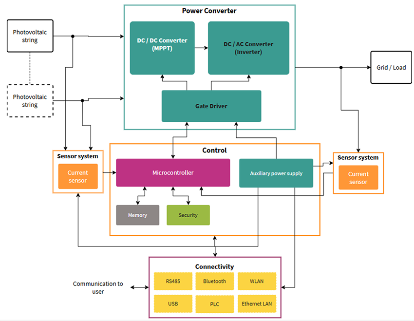
Blockdiagramm – 3-Phasen-Stringwechselrichter
