Infineon Technologies DG_48V_SWITCH_KIT Evaluierungsboard
Das Evaluierungsboard DG_48V_SWITCH_KIT von Infineon Technologies ist ein 48-V-Trennschalter-Demoboard mit 80-V-OptiMOS™ -5-Dual-Gate-MOSFETs. Diese Karte kann aktiv geklemmt werden, um die induktive Energie des Kabelbaums abzuleiten. Die dualen Gate-MOSFETs arbeiten im linearen Modus, um die Robustheit bei Kurzschlüssen zu erhöhen. Typische Applikationen sind Stromverteilung, Batteriemanagement und elektrisch beheizte Katalysatoren.Merkmale
- Schnelle gepulste Kondensatorladung
- Kein separater Vorladepfad erforderlich
- Aktives Klemmen möglich
- Betrieb im linearen Modus
- Erhöhte Kurzschlussfestigkeit
- Ideal für 48 V Trennschalter-Applikationen
- Beschleunigung der Kondensatorladung
- Senkung der Systemkosten
Applikationen
- Stromverteilung
- Batteriemanagement
- Elektrisch beheizter Katalysator
Bauelemente
- IAUTN08S5N012L dualer Gate-MOSFET 80 V
- IAUT300N08S5N012 freilaufender MOSFET
- 2ED4820-EM 48 V High-Side-Treiber
Übersicht
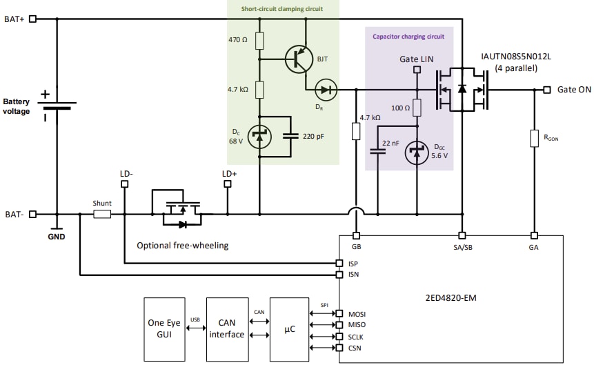
Schaltplan
Weitere Ressourcen
Veröffentlichungsdatum: 2025-02-05
| Aktualisiert: 2025-03-18
