Infineon Technologies ICL5101 LED Resonanz-Controller-IC
Der Infineon ICL5101 LED-Resonanz-Controller wurde entwickelt, um Konstrukteure bei der Steuerung resonanter Wandler-Topologien zu unterstützen. Die PFC-Phase wird im CrCM- und DCM-Modus betrieben und unterstützt dabei verschiedene geringe Lastbedingungen. Mit integrierten High-Side- und Low-Side-Treibern wird eine geringe Anzahl an Komponenten und somit die Verwendung einer Konstruktion mit geringem Formfaktor gewährleiste. Die Parameter des ICL5101 werden nur über einfache Widerstände eingestellt, dies ist ideal für die Vereinfachung des Design-in-Prozesses. Ein umfangreicher Satz an Schutzfunktionen stellt sicher, dass der LED-Treiber Fehlerbedingungen erfasst und dabei sowohl den LED-Treiber als auch die LED-Last schützt.Merkmale
- Supports universal input and wide output range
- Low count of external components supporting small form factors and improved reliability
- All parameters set by simple resistors only
- Supports outdoor use by extended junction temperature range from -40°C to +125°C
- Stable low load operation mode down to 0.1% of nominal power rating
- Comprehensive set of protection features includes external over temperature protection and capacitive load protection to increase system safety
- Ultra-fast time to light <200ms
- Power factor correction >99%, THD <5%
- High efficiency up to 94%
Applikationen
- Indoor and outdoor high-power LED lighting
- High-bay and low-bay lighting
- Street lighting
- Parking garages and area lighting
- Office panel lighting
- Shop lighting
Videos
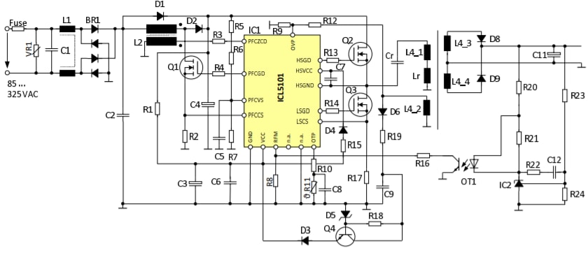
Typical Application
Additional Resource
Veröffentlichungsdatum: 2015-03-25
| Aktualisiert: 2022-03-11
