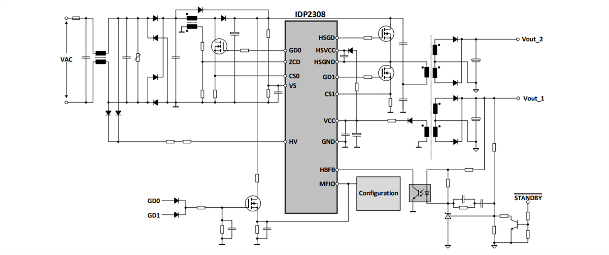
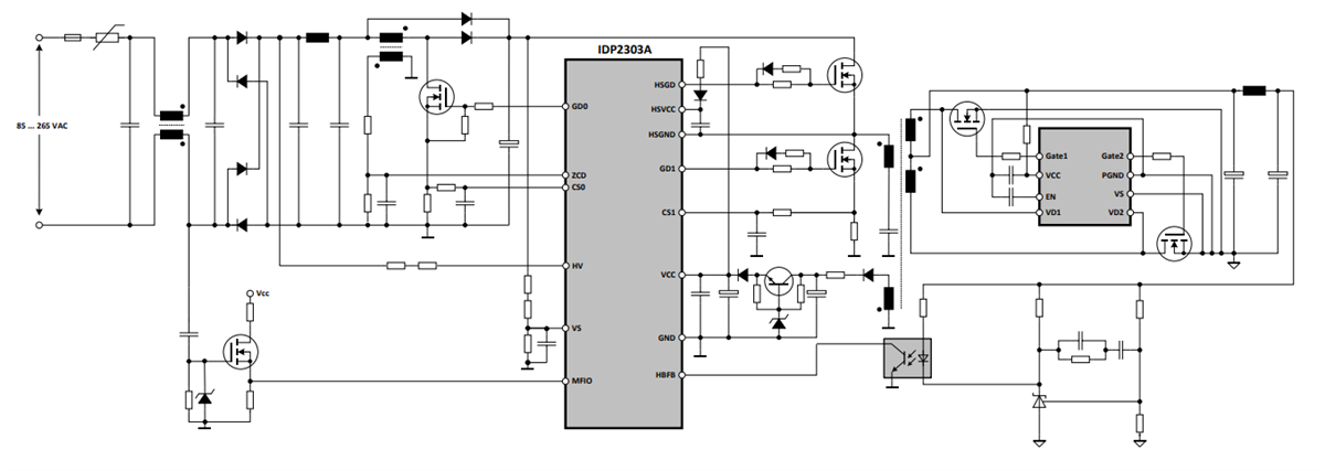
Infineon Technologies IDP2303A/IDP2308 Controller
Infineon Technologies IDP2303A/IDP2308 Digitale Multimodus-PFC- + LLC-Combo-Controller enthalten einen potenzialfreien High-Side-Treiber und eine Einschaltzelle. Das Bauteil enthält eine digitale Engine für den Multimodus-Betrieb, die einen hohen Wirkungsgrad über den gesamten Lastbereich ermöglicht. Der IDP2303A/IDP2308 implementiert eine umfassende und konfigurierbare Schutzfunktion.Die IDP2303A/IDP2308 Controller von Infineon kombinieren eine HV-Einschaltzelle und einen fortschrittlichen Burst-Modus, um einen niedrigen Standby-Strom zu liefern. Darüber hinaus ist eine One-Time-Programmiereinheit (OTP) integriert, um einen umfassenden Satz von konfigurierbaren Parametern bereitzustellen, die zur Vereinfachung der Design-in-Phase beitragen.
Der IDP2303A ist in einem DSO-16-Gehäuse mit niedriger Pinzahl verfügbar, während der IDP2308 im DSO-14-Gehäuse angeboten wird. Es sind nur wenige externe Komponenten erforderlich.
Merkmale
- Multimodus-PFC
- Konfigurierbarer PFC-Gate-Treiber
- Synchrone PFC- und LLC-Burst-Modus-Steuerung
- Konfigurierbare nichtlineare LLC-VCO-Kurve
- Konfigurierbarer Soft-Start
- VAC-Eingangsspannungsmessung und X-Cap-Entladung über HV-Pin
Applikationen
- LCD-TV: 75 W bis 300 W
- Universal-SNTs
Blockdiagramm
Veröffentlichungsdatum: 2022-09-29
| Aktualisiert: 2022-10-11
