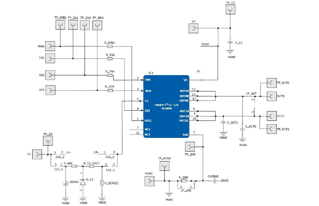
Infineon Technologies PROFET™+2 BTS7004 12 V-Evaluierungsboard
Das PROFET ™+2 12 V-Grade0-Evaluierungsboard (SHIELDBTS70041EPZTOBO1) von Infineon Technologies ist eine geschützte PROFET+2-Demonstrationsplattform für High-Side-Leistungsschalter. Das Evaluierungsboard ist für die Handhabung aller Bauteile der PROFET+2 12 V-Grade0-Produktfamilie ausgelegt und enthält das BTS7004-1EPZ PROFET+2 -Bauelement in einem PG-TSDSO-14-Gehäuse. Das Evaluierungsboard ist in der Lage, ohmsche, kapazitive und/oder induktive Lasten zu anzusteuern.Merkmale
- BTS7004-1EPZ PROFET+2 Bauelement in einem PG-TSDSO-14-Gehäuse
- ReverseON für eine geringe Verlustleistung bei Umpolung
- Absolute und dynamische Temperaturbegrenzung mit gesteuertem Neustart
- Überstromschutz (Auslösung) mit intelligenter Verriegelung
- Unterspannungsabschaltung
- Überspannungsschutz mit externen Komponenten
- Proportionale Laststrommessung
- Offener Lastkreis im EIN- und AUS-Zustand
- Kurzschlussfestigkeit zu Masse und Batterie
Schaltschema
Veröffentlichungsdatum: 2020-05-20
| Aktualisiert: 2024-10-24
