Infineon Technologies TLE4953C Magnetische Geschwindigkeitssensoren
Infineon TLE4953C Magnetische Geschwindigkeitssensoren sind zur Richtungserkennung ausgelegt und erfüllen die Anforderungen von High-End-Transmissionsapplikationen. Der TLE4953C bietet eine Jitter-Leistung und eine hohe Empfindlichkeit für Systeme mit hoher Genauigkeit und hervorragender Vibrationsunterdrückung. Die adaptive Hysterese und der dynamische Selbstkalibrierungs-Algorithmus gewährleisten mit sowohl feinen als auch groben Geberrädern hervorragende Messergebnisse. Süd- und Nordpole können vor-induziert werden. Der TLE4953C verfügt über eine Stromschnittstelle und ist in einem Zweidraht-Gehäuse mit einem integrierten 1,8-nF-umspritzten Kondensator für eine verbesserte EMI verfügbar.Merkmale
- Zweidraht-PWM-Strom-Schnittstelle
- Erkennung der Drehrichtung
- Dynamisches Selbstkalibrierungsprinzip und hohe Empfindlichkeit
- Adaptive Hysterese
- Einzelchip-Lösung - keine externen Komponenten
- Vibrationsunterdrückung im kalibrierten Modus
- Süd- und Nordpol-Vorinduktion möglich
- Hohe Widerstandsfähigkeit gegen Piezoeffekte
- Große Betriebsluftspalten
- Großer Betriebstemperaturbereich
- Von Null-Geschwindigkeit bis zu 12 kHz
- Umspritzter 1,8-nF-Kondensator
- Für grobe Transmission-Geberräder
Applikationen
- Automatische Transmissionssysteme
- Industrielle Geschwindigkeitsmessung mit Stromsensor-Schnittstellen
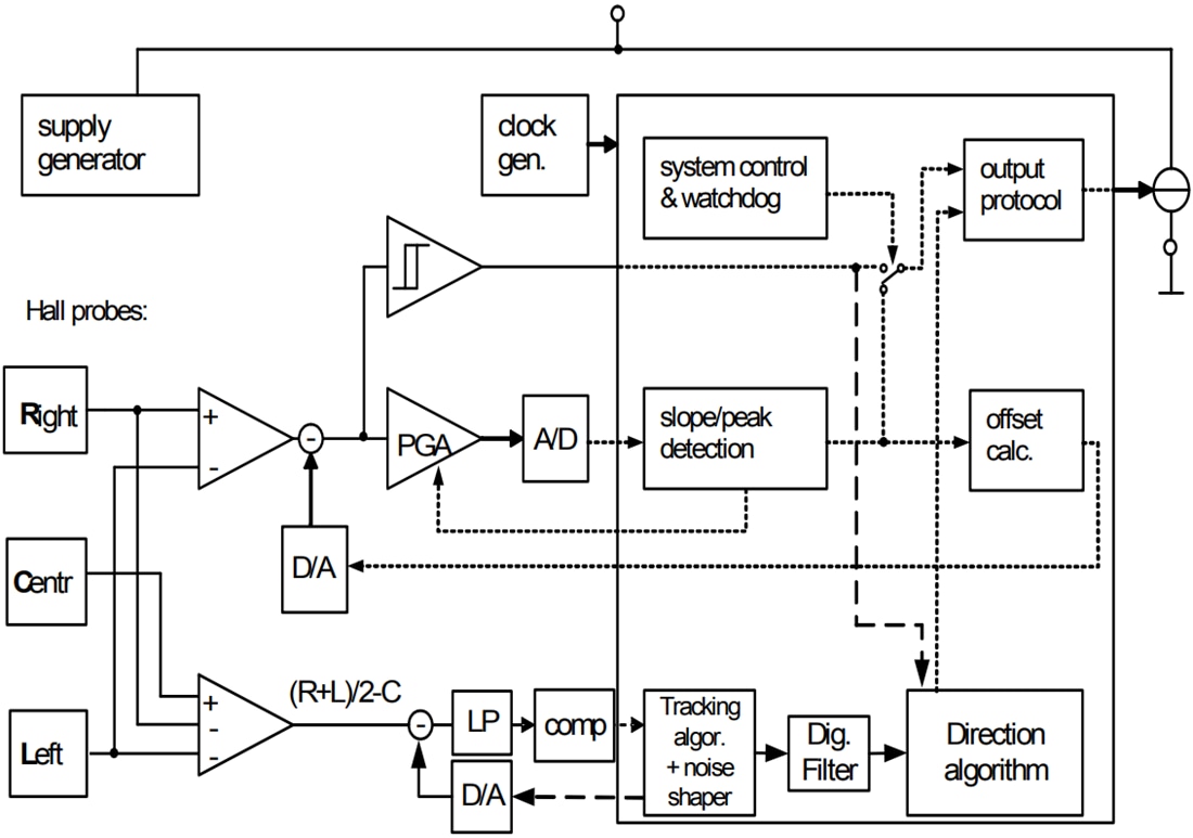
Blockdiagramm
Weitere Ressourcen
Veröffentlichungsdatum: 2019-04-17
| Aktualisiert: 2024-09-20
