Infineon Technologies TLE7259 Enhanced LIN Transceiver

Infineon TLE7259G Enhanced LIN Transceiver provides low-power management, consumes nearly no current in sleep mode, and minimizes power consumption in failure modes. This transceiver offers high ESD robustness, very low EME, wide battery supply operation range, and very high ElectroMagnetic Immunity (EMI). The device is optimized for the maximum specified LIN transmission speed of 20kBaud and is recommended for networks, including up to 16 nodes.

Features

  • Single-wire transceiver, pin-compatible to the TLE7259-2GU
  • Transmission rate up to 20kBaud
  • Compliant to LIN specification 1.3A, 2.0A, 2.1A, and 2.2A
  • Very high ESD robustness, ±11kV according to IEC61000-4-2
  • Optimized for low electromagnetic emission (EME)
  • Optimized for high immunity against electromagnetic interference (EMI)
  • Very low current consumption in sleep mode with Wake-Up functions
  • Wake-Up source detection
  • Very low leakage current on the BUS output
  • Digital I/O levels compatible for 3.3V and 5V microcontrollers
  • Suitable for 12V and 24V board net
  • Bus short to VBAT protection and Bus short to GND handling
  • Over-temperature protection and under-voltage detection
  • Flash mode
  • Green product (RoHS compliant)
  • AEC qualified

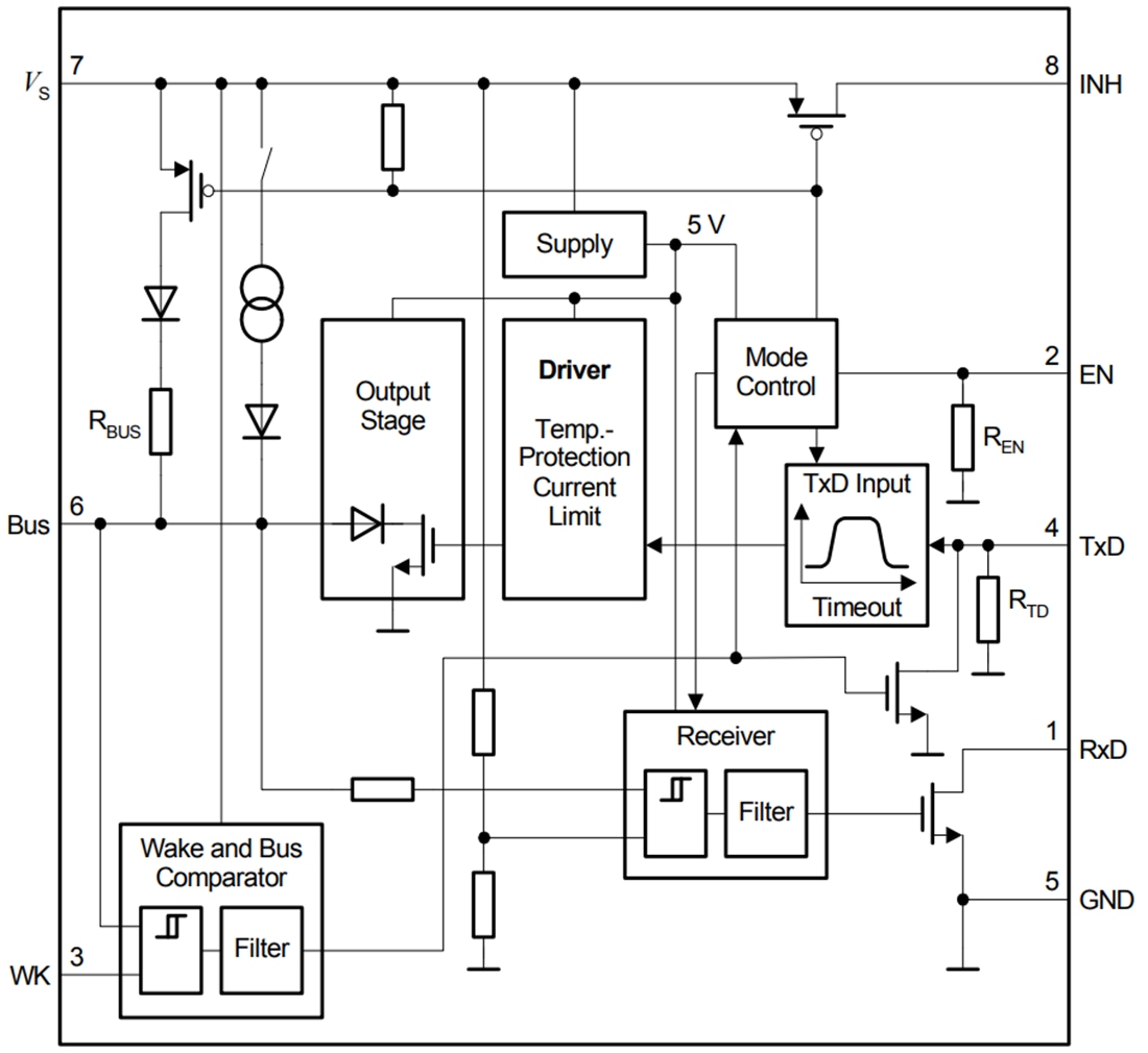
Block Diagram

Block Diagram - Infineon Technologies TLE7259 Enhanced LIN Transceiver
Veröffentlichungsdatum: 2008-04-02 | Aktualisiert: 2024-09-13