Infineon Technologies TLE9351VSJ Hochgeschwindigkeits-CAN-FD-Transceiver

Der Infineon Technologies TLE9351VSJ Hochgeschwindigkeits-CAN-FD-Transceiver ist zum Schutz des Mikrocontrollers gegen Störungen ausgelegt, die im Netzwerk erzeugt werden. Basierend auf der hohen Symmetrie der CANH- und CANL-Ausgangssignale bietet dieser Transceiver eine sehr niedrige elektromagnetische Emission (EME) innerhalb eines großen Frequenzbereichs. Der Transceiver TLE9351VSJ erfüllt die strengen Grenzwerte für die elektromagnetische Verträglichkeit (EMV) ohne eine zusätzliche externe Schaltung wie eine Gleichtaktdrossel. Dieser Transceiver zeichnet sich durch hervorragende ESD-Robustheit, Übertemperaturschutz und einen Standby-Modus mit minimiertem Ruhestrom aus. Die optimierte Sendersymmetrie in Kombination mit der optimierten Verzögerungssymmetrie des Empfängers ermöglicht es dem TLE9351VSJ-Transceiver, CAN FD-Datenrahmen zu unterstützen. Dieses Bauteil unterstützt je nach Größe des Netzwerks und der inhärenten parasitären Auswirkungen Datenübertragungsraten von bis zu 5 MBit/s. Der TLE9351VSJ Transceiver eignet sich hervorragend für den Einsatz in Fahrzeuganwendungen und Industrieapplikationen.

Merkmale

  • Niedriger CAN-Bus-Leckstrom im Power-Down-Zustand
  • Niedrige elektromagnetische Emission (EME)
  • Zertifiziert gemäß VeLIO-Prüfanforderungen (Vehicle LAN Interoperability and Optimization, VeLIO)
  • Schleifenverzögerungssymmetrie für CAN-FD-Datenframes von bis zu 5 Mbit/s
  • Bus-Aktivierungsmuster-Funktion (WUP) mit optimierter Filterzeit für die weltweite OEM-Nutzung
  • VIO-Eingang von 3,3 V oder 5 V für die Spannungsanpassung an die Mikrocontroller-Schnittstelle
  • Geschützt gegen Automotive-Transienten gemäß ISO 7637 und SAE J2962-2
  • Hervorragende ESD-Robustheit
  • TxD-Time-Out-Funktion
  • RoHs-konform
  • Übertemperaturschutz
  • Standby-Modus mit reduziertem Ruhestrom

Applikationen

  • Gateway-Module
  • Bordnetzsteuermodule (BSG)

Blockdiagramm

Blockdiagramm - Infineon Technologies TLE9351VSJ Hochgeschwindigkeits-CAN-FD-Transceiver

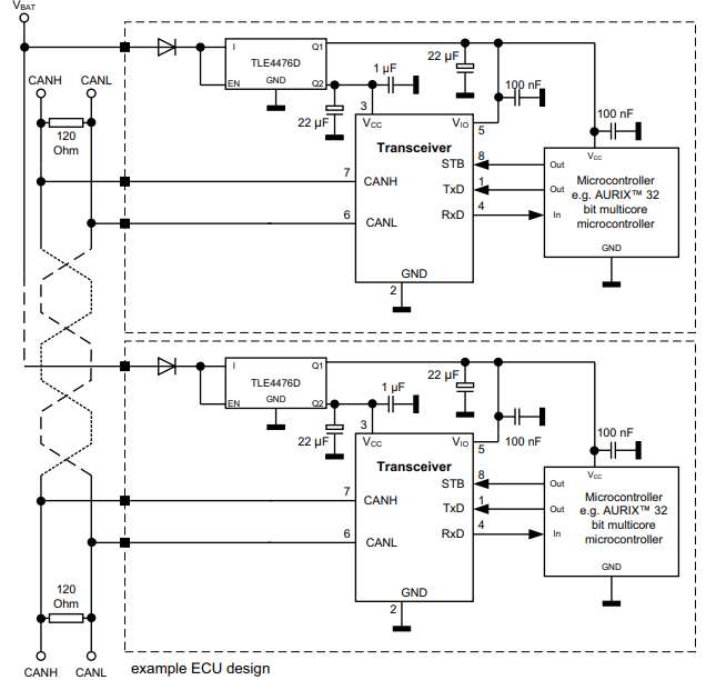
Applikations-Schaltungsdiagramm

Applikations-Schaltungsdiagramm - Infineon Technologies TLE9351VSJ Hochgeschwindigkeits-CAN-FD-Transceiver
Veröffentlichungsdatum: 2021-09-22 | Aktualisiert: 2025-02-11