Infineon Technologies TLS102B0 Spannungsregler
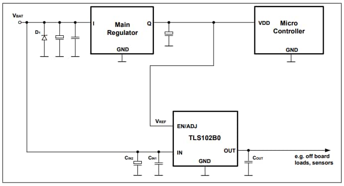
Der Infineon TLS102B0 Spannungsregler ist ein monolithischer integrierter Spannungs-Tracking-Regler mit niedrigem Dropout (LDO) und hoher Genauigkeit in einem kleinen PG-SCT595-5-Gehäuse. Der TLS102B0 LDO-Spannungsregler ist für die Versorgung von Off-Board-Systemen, wie z. B. Sensoren für Antriebsstrang-Managementsysteme in rauen Bedingungen von Fahrzeuganwendungen ausgelegt.Der Spannungsregler ist deshalb mit zusätzlichen Schutzfunktionen wie Verpolschutz und Kurzschluss-Sicherung zu GND und Batterie ausgestattet. Der TLS102B0 Spannungsregler bietet ein sehr genaues Tracking, eine anpassbare Ausgangsspannung, einen geringen Stromverbrauch und kann Lasten von bis zu 20 mA ansteuern. Zu den typischen Applikationen gehören Automotive-Sensoren, geschützte Sensoren, eine sekundäre Spannungsversorgung, das Spannungs-Tracking mit hoher Genauigkeit und der Leistungsschalter für eine Off-Board-Last.Merkmale
- Strombelastbarkeit: 20 mA
- Tracking mit hoher Genauigkeit
- Einstellbare Ausgangsspannung bis hinunter zu 2 V
- Stabil mit Keramik-Ausgangskondensatoren
- Verpolungsschutz
- Sehr niedrige Dropout-Spannung von 120 mV bei 20 mA (typisch)
- Sehr geringer Stromverbrauch von 3 µA im ausgeschalteten Zustand (typisch)
- -16 V ≤ VIN ≤ 45 V großer Eingangsspannungsbereich
- Großer Temperaturbereich: -40 °C ≤ Tj ≤ +150 °C
- Kurzschluss-geschützter Ausgang (zu GND und zur Batterie)
- Übertemperaturschutz
- Umweltfreundliches Produkt (RoHS-konform)
- AEC-qualifiziert
Applikationen
- Automobil-Sensorversorgung
- Geschützte Sensorversorgung für Off-Board-Sensoren
- Sekundärspannungsversorgung für die elektronische Automotive-Steuereinheit (ECU)
- Spannungs-Tracking mit hoher Genauigkeit
- Genauer Spannungsabgleich
- Leistungsschalter für Off-Board-Last
TLS102B0 Blockdiagramm
TLS102B0 Applikationsdiagramm
Veröffentlichungsdatum: 2018-05-25
| Aktualisiert: 2022-08-08
