Infineon Technologies TLS810x1LD Demonstrationsboards
Infineon Technologies TLS810x1LD Demonstrationsboards evaluieren die Produktfamilie der linearen Spannungsregler mit extrem niedrigem Ruhestrom von TLS810x1LD im PG-TSON-10-Gehäuse. Diese Boards zeichnen sich durch einen großen Eingangsspannungsbereich von 2,75 V bis 42 V Low-Dropout-Controller Spannung und einen extrem niedrigen Ruhestrom von 5µA bis 10µA aus. Die TLS810x1LD Demo-Boards bieten eine Genauigkeit von 2 % mit einer Ausgangsstromkapazität von 100 mA, schneller Regelung und guter Stabilität. Die Schutzfunktionen umfassen eine Ausgangsüberstrombegrenzung und eine Übertemperaturabschaltung. Diese Boards sind RoHS-konform und AEC-qualifiziert. Die TLS810x1LD Demo-Boards sind ideal für Fahrzeuge und andere Versorgungssysteme, die mit Batterie-Applikationen verbunden sind.Merkmale
- 2,75 V bis 42 V großer Eingangsspannungsbereich
- 5 µA zu 10 µA extrem niedriger Ruhestrom
- Bis zu 50mA/100mA Ausgangsstromkapazität
- Weniger als 1 µA Abschaltstrom
- Spannung mit niedrigem Dropout
- Überstromschutz am Ausgang
- Übertemperatur-Abschaltung
- Aktivierung und Reset
- Großer Temperaturbereich
- Grünes Produkt (RoHS-konform)
- Nach AEC qualifiziert
Applikationen
- Automotive-Versorgungssysteme
- Fest an die Batterien angeschlossene Versorgungssysteme
Blockdiagramm
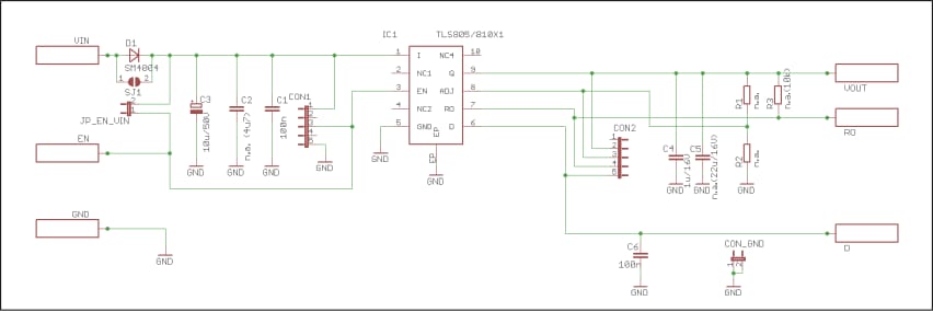
Schaltschema
Veröffentlichungsdatum: 2025-02-11
| Aktualisiert: 2025-03-17
