Infineon Technologies TLS835D2ELVSE Demonstrationsboard
Das Infineon Technologies TLS835D2ELVSE Demonstrationsboard evaluiert die neuesten leistungsstarken Automotive-LDOs von Infineon mit extrem niedrigem Ruhestrom. Dieses Demonstrationsboard ermöglicht eine einfache Plug-and-Play-Lösung zur Evaluierung des TLS835D2 Reglers mit allen erforderlichen externen Komponenten, die bereits auf dem Board montiert sind. Das Bauteil ist für alle ECUs ausgelegt, die mit dem Akku innerhalb der Fahrzeuganwendung verbunden sind, insbesondere für Karosserie-Steuermodule und die HLK, die nur eine Reset- und Freigabefunktion benötigen. Das TLS835D2ELVSE Demonstrationsboard eignet sich hervorragend für den Einsatz in Automotive-Universal-ECUs, Sekundärversorgung in ECUs, Dashboard-, Kombiinstrumente- und Klimasteuerungsapplikationen.Merkmale
- Plug-and-Play-Evaluierungsfunktion
- Einfache Verifizierung und Konfiguration
- Verzögertes Reset beim Einschalten
- Wählbare Ausgangsspannung zwischen 3,3 V und 5 V ohne Verwendung externer Komponenten
- Einstellbarer Reset-Schwellenwert bis hinunter zu 2 V
- Freigabe, Übertemperaturabschaltung und Ausgangsstrombegrenzung
- Spart Designzeit
- AEC-Q100-qualifiziert
Applikationen
- Automotive-Universal-ECUs
- Sekundärversorgung in ECU
- Dashboard, Kombiinstrumente und Klimasteuerung
Blockdiagramm
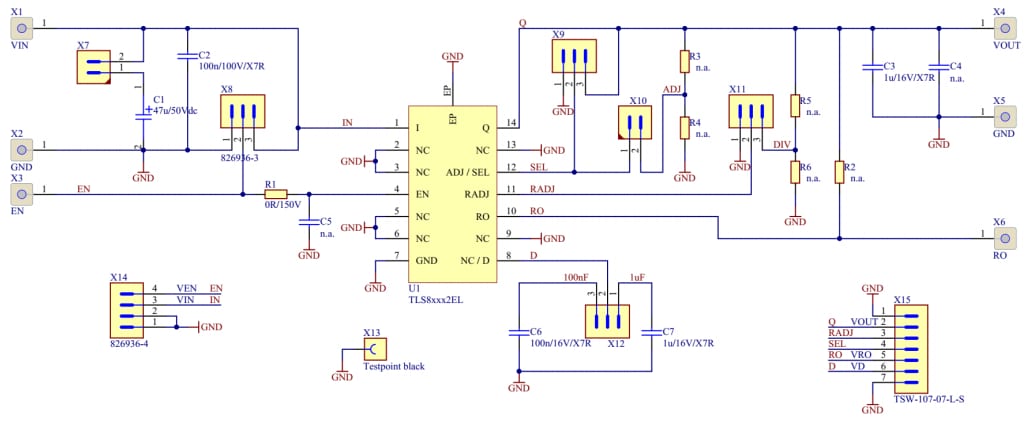
Schaltplan
Additional Resource
Veröffentlichungsdatum: 2019-12-17
| Aktualisiert: 2024-01-19
