Infineon Technologies XDP710 Hot-Swap-Controller
Der Infineon BLUETOOTH XDP710 Hot-Swap-Controller bietet einen Eingangsspannungsbereich von 5,5 V bis 80 V mit Transientenwerten von bis zu 100 V für 500 ms. Der XDP710-Regler besteht aus drei Funktionsblöcken: Der erste ist der hochpräzise Telemetrie und der digitale sichere Wirkbereich (Safe Operating Area, SOA), der zweite ist die Systemressourcen und der Managementblock und der dritte ist der integrierte Gate-Treiber und der elektrische Ladungspumpenblock für N-Kanal-Leistungs-MOSFETs. Diese Kombination bietet eine kontrollierte Einschalt-und kontinuierliche Systemzustandsüberwachung und Kommunikation mit dem Haupt-MCU über eine PmBus-Schnittstelle.Die Hochgeschwindigkeitskommunikation, die über den PmBus erreicht wird, ermöglicht es Systemdesignern, die nachgeschalteten Subsysteme entweder teilweise oder vollständig zu deaktivieren. Es enthält eine große Auswahl von Systemschutzfunktionen für einen sicheren Betrieb und verfügt je nach Schweregrad des Vorfalls über verschiedene Schutzreaktionen, einschließlich Verriegelung, Reset, Systemabschaltung und Wiederholung. Der XDP710 Hot-Swap-Regler von Infineon Technologies eignet sich für Stromverteilungssysteme, Netzwerk-Router und Schalter, 24 V- bis 48 V-Industriesysteme und intelligente E-Sicherungsapplikationen.
Merkmale
- Vollständiger Systemschutz und -management
- Programmierbarer und voreingestellter aktiver FET-SOA-Schutz
- Kompatibel mit Infineon’s OptiMOSTM, linearem FET und der Option einer externen FET-Auswahl mit einem Widerstandsband
- Echtzeit-Systemmessung mit Genauigkeit
- Fortschrittliche SOA-Steuerung mit geschlossenem Regelkreis und vollständig digitaler Betriebsmodus
- On-the-Fly-Flexibilität und Programmierbarkeit
- Integrierter Gate-Treiber und Ladungspumpe für externen N-Kanal-MOSFET
- Energieüberwachung und -meldung
- Zuverlässiger analoger Core mit PMBus-Leistungstelemetrie
- Programmierbare Eingangs- und Ausgangs-OV- und UV-Schutzfunktionen
- Digitale Konfiguration reduziert Externe Komponenten
- Analog-unterstützter digitaler Modus zur Unterstützung von Legacy-Systemen
- Unterstützung für einen externen Temperatursensor und OT-Schutz
- Mehrere SOA-Konfigurationsprofile im NVM reduzieren die Entwicklungszeit
- Eingangstransienten- und MOSFET-SOA-Schutz ermöglicht die Verwendung von kleineren FETs
Applikationen
- AI-, ML- oder GPU-Beschleunigerkarten
- Netzwerk-Router und Switches
- Intelligente E-Fuses
- Stromverteilungssysteme
- Server und Rechenzentrum
- 24 V bis 48 V Industriesysteme
Technische Daten
- 5,5 V bis 80 V Eingangsspannungsbereich
- Bis zu 100 V transiente Leistung für 500 ms
- PMBus-Schnittstelle
- 29-Pin-VQFN-Gehäuse (6 mm x 6 mm)
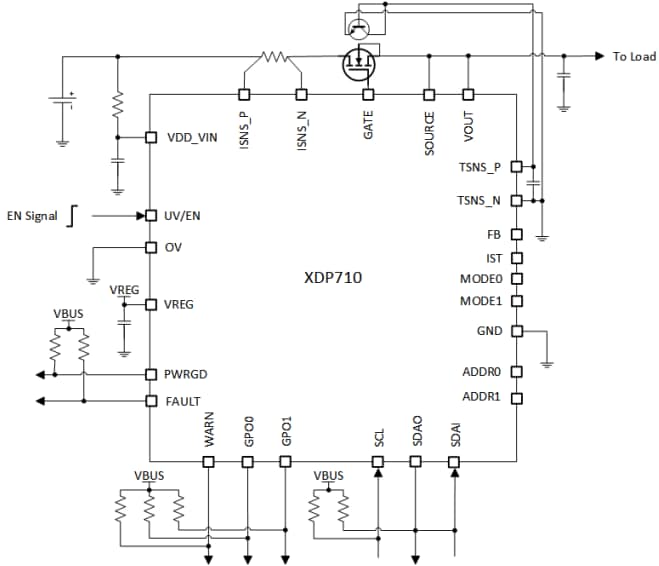
Blockdiagramm
Typische Applikationen – Diagramm
Veröffentlichungsdatum: 2022-11-17
| Aktualisiert: 2024-01-22
