Infineon Technologies XDPL8210 Digitaler Flyback-Controller-IC
Der Infineon XDPL8210 digitale Flyback-Controller-IC verfügt über einen hohen Leistungsfaktor, einen primärseitig geregelten Konstantstromausgang und einen LP-Modus. Der XDPL8210 digitale Flyback-Controller-IC liefert einen hohen Wirkungsgrad, einen hohen Leistungsfaktor und eine niedrige harmonische Verzerrung über einen großen Lastbereich. Der XDPL8210 bietet aufgrund der primärseitigen Regelung niedrigere Kosten, einen kleineren Aufwand und eine erhöhte Zuverlässigkeit, da die Anzahl externer Komponenten (insbesondere ein Optokoppler) reduziert wird.Der digitale Core des XDPL8210 und dessen fortgeschrittene Regelalgorithmen bieten mehrere Betriebsmodi, einschließlich QRMI, DCM und aktiven Aufwärtsmodus (ABM). Darüber hinaus enthält der XDPL8210 eine verbesserte PFC-Funktion, welche die Auswirkungen der Eingangskapazität auf dem Leistungsfaktor und der harmonischen Verzerrung teilweise kompensieren kann. Die aktive Aufwärtsmodussteuerung verlängert den Verdunkelungsbereich wesentlich und ist mit der Leitungsfrequenz synchronisiert. Dieser Modus ermöglicht ein Vermeiden von Flackern, während gleichzeitig ein hörbares Rauschen reduziert wird. Betriebsparameter, wie z. B. der Ausgangsstrom, die Verdunkelungskurve und die Schutzfunktionen sind digital konfigurierbar.
Merkmale
- Einstufiger Flyback-Controller mit Blindleistungskompensation (PFC)
- Primärseitig geregelter Konstantstrom(CC)-Ausgang mit hoher Genauigkeit
- Unterstützt einen Universal-AC-Eingang (90 Vrms bis 305 Vrms) und einen DC-Eingang (127 V bis 432 V)
- Unterstützt einen großen LED-Lastspannungsbereich (bis zu 4 Mal größer als die LED-Mindest-Lastspannung)
- Hervorragende Last- und Leitungsregelung (typisch innerhalb von +/- 2 %)
- Hohe Leistungsqualität (typischer Leistungsfaktor, PF) bis zu 0,99 und Klirrfaktor (THD) von <10 %
- Hoher Wirkungsgrad mit quasi-resonantem Modus, Schaltung in Valley 1 (QRM1) bei hoher Ausgangsleistung und frequenzgesteuerter diskontinuierlicher
- Leitungsmodus (DCM) bei mittlerer Ausgangsleistung
- Dim-zu-Off-Betrieb (mit geringem Stromverbrauch im Standby-Modus von 60 mW, typisch)
- Dedizierter PWM-Eingangspin für die Verdunkelungssteuerung durch entweder einen Mikrocontroller oder eine IEC60929-konforme isolierte 0 bis 10 V Verdunkelungsschaltung (basierend auf CDM10VD) ohne Transformer
- Verdunkelung von bis hinunter zu 1 %
- Begrenzter Leistungsmodus (LP)
- Eingangs-Überspannungs- und Unterspannungsschutz (Brown-In/Brown-Out) mit konfigurierbarem Schwellenwert für Ausgang-Ein-/Aus
- Maximale Leistungsbegrenzung während Brown-Out für einen besseren Schutz von primären Komponenten gegen Überhitzung und Sättigung
- Adaptiver Ausgangsüberspannungsschutz zur Erfüllung des UL1310 Standards (Klasse 2) für das 54-V-LED-Treiber-Design.
- Ausgangs- und VCC-Unterspannungsschutz
- Konfigurierbare Verdunkelungsparameter, z. B. Dimmerkurve (linear/quadratisch), Mindeststrom, Dim-to-Off-Option (aktiviert/deaktiviert)
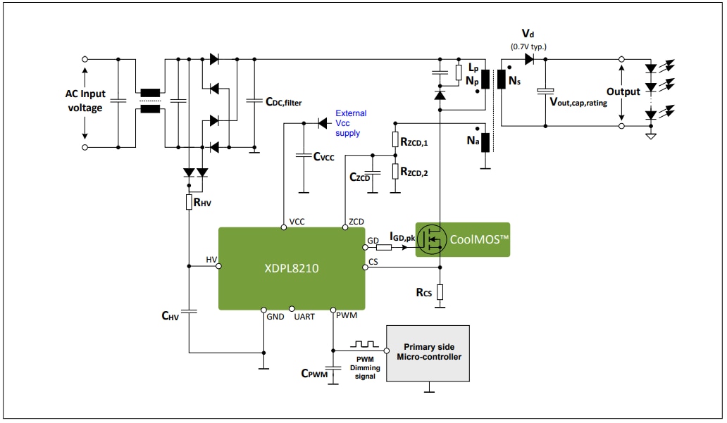
Blockdiagramm
