IXYS IX4352NE 9 A Low-Side-SiC-MOSFET und IGBT-Treiber
IXYS IX4352NE 9 A Low-Side-SiC-MOSFET und IGBT-Gate-Treiber sind für den Antrieb von SiC-MOSFETs und Hochleistungs-IGBTs ausgelegt und verfügen über separate 9 A Quellen- und Senken-Ausgänge, die ein maßgeschneidertes Ein- und Ausschalt-Timing bei gleichzeitiger Reduzierung von Schaltverlusten ermöglichen. Ein interner negativer Laderegler bietet eine vom Benutzer wählbare negative Gate-Treiber-Vorspannung für eine verbesserte dV/dt-Immunität und ein schnelleres Abschalten. Die Entsättigungserkennungsschaltung erkennt einen SiC-MOSFET-Überstromzustand und löst ein sanftes Ausschalten aus, wodurch ein potenziell schädliches dV/dt-Ereignis verhindert wird. Der nicht-invertierende Logikeingang ist TTL- und CMOS-kompatibel und interne Pegelwandler bieten die erforderliche Vorspannung, um negative Gate-Treiber-Vorspannungen aufzunehmen. Zu den Schutzfunktionen gehören auch Unterspannungssperre (UVLO) und thermische Abschaltung. Ein Open-Drain-FAULT-Ausgang meldet einen Fehlerzustand an den Mikrocontroller. Die XYS IX4352NE-Module sind in einem thermisch verbesserten schmalen 16-Pin-SOIC-Gehäuse verfügbar.Merkmale
- Separate Spitzenquellen- und Senkenausgänge von 9 A
- Betriebsspannungsbereich VDD-VSS: bis zu 35 V
- Interner Ladungspumpen-Regler für wählbare negative Gate-Treiber-Vorspannung
- TTL- und CMOS-kompatibler Eingang
- Entsättigungserkennung mit Sanftabschaltsenkentreiber
- UVLO
- Übertemperaturschutz
- Open-Drain-Fehlerausgang
Applikationen
- On-Board-Ladegeräte
- DC/DC-Wandler
- Ladestationen für Elektrofahrzeuge
- Motorsteuerungen
- Wechselrichter
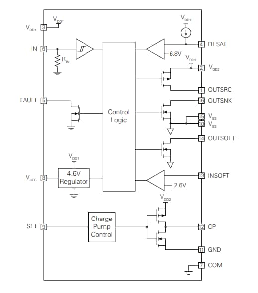
Funktionales Blockdiagramm
Videos
Veröffentlichungsdatum: 2024-03-07
| Aktualisiert: 2024-09-20
