IXYS Integrated Circuits MXHV9910 Off-Line-LED-Treiber für starke Helligkeit
Die Offline-LED-Treiber MXHV9910 von IXYS Integrated Circuits für starke Helligkeit mit einem internen Regler können einen breiten Eingangsspannungsbereich bewältigen. Diese Treiber sind in Festfrequenz mit Spitzenstromsteuerung und Pulsfrequenzmodulation mit einer konstantenSpitzenstromsteuerung verfügbar.Die Treiber MXHV9910 verfügen über einen Wirkungsgrad von mehr als 90 %. Der breite Eingangsspannungsbereich ermöglicht es, dass der Treiber in einer breiten Palette von LED-Applikationen mit starker Helligkeit eingesetzt werden kann. Diese Treiber sind in einem standardmäßigen und thermisch verbesserten (mit einem freiliegenden thermischen Pad) 8-poligen SOIC-Gehäuse erhältlich.Merkmale
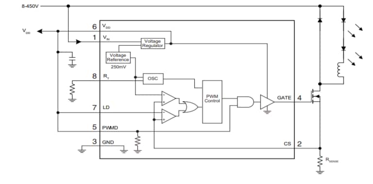
- 8VDC to 450VDC input voltage range
- >90% efficiency
- Drives multiple LEDs in series/parallel combinations
- Regulated LED drive current
- Linear or PWM brightness control
- Resistor-programmable oscillator frequency
- RoHS compliant
Applikationen
- Flat-panel display with RGB backlighting
- Signage decorative LED lighting
- DC/DC or AC/DC LED drivers
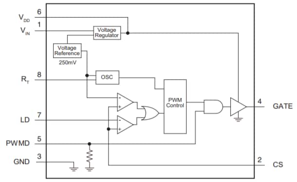
Functional Block Diagram
Application Diagram
Veröffentlichungsdatum: 2016-08-05
| Aktualisiert: 2022-03-11
