Kinetic Technologies KTS164xQ Automotive Load Switches
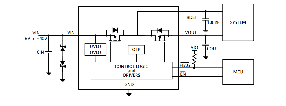
Kinetic Technologies KTS164xQ Automotive Load Switches offer low-resistance and enhanced protection features from an abnormal power supply or load problems. The KTS164xQ operates from a wide input supply voltage of 4V to 40V, protecting the system from reverse input supplies down to -28V. The device integrates two N-Channel MOSFETs and includes fixed over-voltage protection of 27V (KTS1640Q) or 20.3V (KTS1641Q) along with over-temperature protection with auto-retry. The KTS164xQ will automatically resume operation once the over-voltage condition is removed.The ENABLE pin allows the MOSFET switch to be enabled or disabled and allows the device to be placed in a low current shutdown mode. System monitoring is provided by a fault FLAG. The protection features include over-temperature shutdown, battery detection output, and auto-retry. The KTS1640Q and KTS1641Q are packaged in an advanced, fully green compliant, and TDFN44-12 package. Typical applications include automotive load switching, reverse power supply protection, industrial and medical systems, portable instrumentation, and telecom/server/networking systems.
Features
- 4VDC to 40VDC input operating range
- 41mΩ typical low resistance MOSFET switch
- Reverse battery protection to -28V
- 27V ±0.8V or 20.3V ±0.8V over-voltage protection
- 360ns typical fast OVP response time
- Up to 6A continuous output current
- Over-temperature protection with auto-retry
- Open drain fault flag
- Shutdown pin with low shutdown current
- Battery detection output
- Input ESD protection to IEC61000-4-2 (level 4)
- ±8kV contact
- ±15kV air
- ±2kV to AEC Q100-002 other pins HBM
- AEC-Q100 qualified
- Meets automotive ISO7637 transient requirements with suitable external TVS diodes
- Lead-free TDFN44-12 package
- -40°C to 125°C operating temperature range
Applications
- Automotive load switching
- Reverse power supply protection
- Telecom/server/networking system
- Industrial and medical systems
- Portable instrumentation
Block Diagram
Additional Resource
Veröffentlichungsdatum: 2019-03-05
| Aktualisiert: 2023-12-14
