Littelfuse LS0502SCD33S Superkondensator-Schutz-IC

Der Einzellen-Superkondensator-Schutz-IC LS0502SCD33S für Notstromanwendungen von Littelfuse ist eine ideale Lösung für Systeme mit Backup-Speicherkondensatoren oder Kondensatorbänken. Der LS0502SCD33S ist extern programmierbar für Eingangsstrombegrenzung, Eingangsüberspannung, Ladestrombegrenzung und Ladespannungsbegrenzung. Diese Schutzvorrichtung ist in einem DFN3X3-10-Gehäuse erhältlich und arbeitet mit einem Systemspannungsbereich von 2,5 V bis 5,5 V und einem maximalen Entladestrom von 2 A. Der Einzellen-Superkondensator-Schutz-IC LS0502SCD33S für Notstromanwendungen von Littelfuse ist RoHS-konform und eignet sich ideal für tragbare Geräte im Industriebereich, Dashcams, Internet of Things (IoT), tragbare Geräte mit herausnehmbaren Batterien und intelligente Messgeräte.

Merkmale

  • 2,5 V bis 5,5 V Systemspannungsbereich
  • 18 V Eingangsleistung mit Überspannungsschutz
  • 1,1 V bis 5,3 V programmierbarer Kondensator-Spannungsbereich
  • Programmierbarer Superkondensator-Ladestrom
  • Programmierbarer Eingangsüberstromschutz
  • 2 A maximaler Entladestrom
  • Programmierbare Spannungs- und Stromschwellenwerte
  • Schwellwertgenauigkeit: ±2 %
  • Ruhestrom in Bereitschaft: 2,5 μA
  • Kleine Lösungsgröße
  • DFN3X3-10-Gehäuse
  • -40 °C bis +85 °C Betriebstemperaturbereich
  • Sperrschichttemperaturbereich: -40 °C bis +125 °C
  • Halogenfrei
  • Bleifrei
  • RoHS-konform

Applikationen

  • Handheld-Industriegeräte
  • Dash-Kameras
  • IoT
  • SmartMeter
  • Tragbare Geräte mit entfernbaren Batterien

Videos

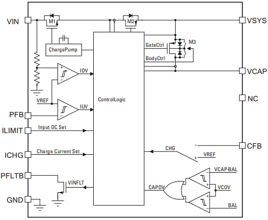
Funktionales Blockdiagramm

Blockdiagramm - Littelfuse LS0502SCD33S Superkondensator-Schutz-IC

Applikations-Schaltungs-Diagramm

Applikations-Schaltungsdiagramm - Littelfuse LS0502SCD33S Superkondensator-Schutz-IC
Veröffentlichungsdatum: 2024-02-05 | Aktualisiert: 2024-11-12