MACOM CMPA0527005F-AMP Demonstrations-Verstärkerschaltung

Die Wolfspeed/Cree CMPA0527005F-AMP Demonstrations-Verstärkerschaltung bietet ein Evaluierungsboard mit den CMPA0527005F GaN-MMICs, die in einem 6-Draht-Flanschgehäuse untergebracht sind. Die CMPA0527005F GaN-MMICs sind für Leistungsverstärker ausgelegt und verfügen über eine Betriebsspannung von 50 V. Die CMPA0527005F Demonstrations-Verstärkerschaltung verfügt über eine Betriebsspannung von 28 V und einen Frequenzbereich von 2,7 GHz bis 3,5 GHz.

Merkmale

  • Test board with CMPA0527005F GaN MMICs
  • Intended for power amplifiers
  • 50V operating voltage
  • 28V operating voltage
  • 2.7GHz to 3.5GHz frequency range
  • 6-leaded flange package

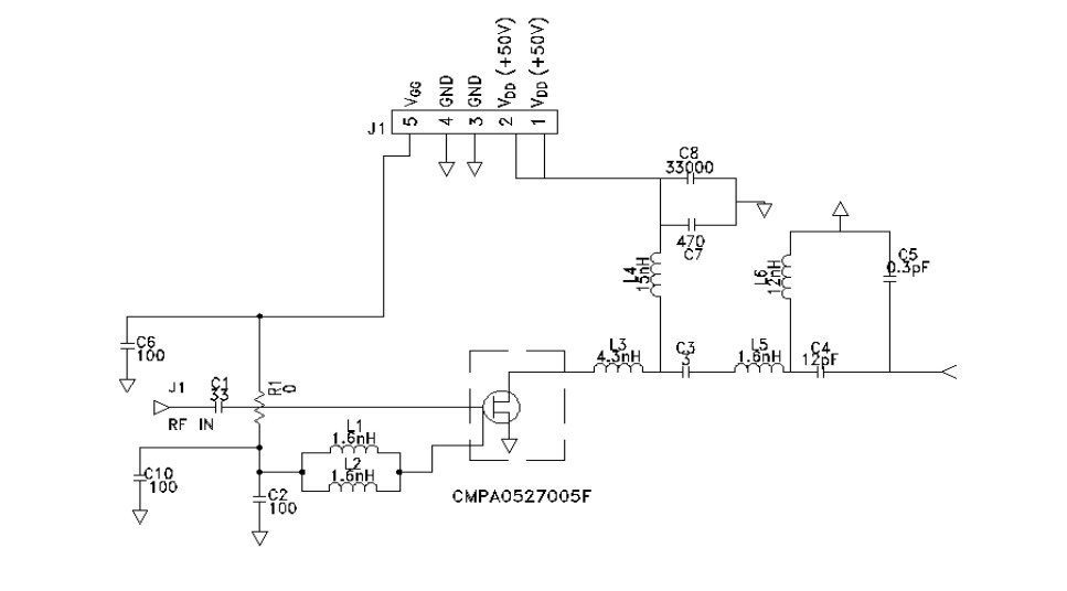
Schaltplan

Schaltplan - MACOM CMPA0527005F-AMP Demonstrations-Verstärkerschaltung
Veröffentlichungsdatum: 2019-05-07 | Aktualisiert: 2024-01-18