MEAN WELL DRDN-20/40- und ERDN-20/40-Baureihe Redundanzmodule
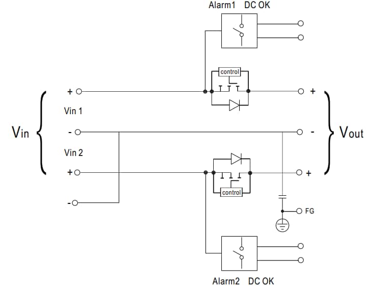
MEAN WELL DRDN-20/40- und ERDN-20/40-Baureihe Redundanzmodule werden mit einer Notstromversorgung zur Verbesserung der Zuverlässigkeit im gesamten Systembetrieb verwendet. Diese Module bieten eine Auswahl von Eingangsspannungen von 5V (nur ERDN20) /12 V/24 V/48 V zur Unterstützung von N+1- und 1+1-Redundanzsystemen, eingebauten DC-Eingangskontakten mit zwei Schienen und einem Einzelausgang. Die DRDN-20/40 und ERDN-20/40 Module nutzen die MOSFET-Technologie, um den Wärmeverlust und die Spannungsdifferenz zwischen Ein-/Ausgangsspannungen zu reduzieren. Diese Module werden in einem extrem großen Temperaturbereich von -40 °C bis +80 °C betrieben. Die DRDN-20/40 und ERDN-20/40 Module eignen sich für Halbleiterverfahren-Ausrüstungen, Industriesteuerungen, Fabrikautomatisierung und elektromechanische Ausrüstungen.Merkmale
- Unterstützt 1+1- und N+1-Redundanzsystem
- 2 Kanaleingänge und 1 Ausgang
- Geeignet für den Redundanzbetrieb des 5-V-/12-V-/24-V-/48-V-Systems
- Kühlung über freie Luftströmung
- Extrem großer Betriebstemperaturbereich: -40 °C bis 80 °C
- Integriertes Zweikanal-DC-OK-Signal und integrierter Alarmrelais-Kontakt
Applikationen
- Industrie-Steuerungssystem
- Halbleiter-Fabrikationsanlagen
- Fabrikautomatisierung
- Elektromechanische Geräte
Blockdiagramm
View Results ( 12 ) Page
| Teilnummer | Datenblatt | Eingangsspannung | Ausgangsstrom (Kanal 1) | Montageart | Länge | Breite | Höhe | Serie |
|---|---|---|---|---|---|---|---|---|
| DRDN20-24 | ![]() |
19 V to 29 V | 20 A | DIN Rail Mount | 102 mm (4.016 in) | 32 mm (1.26 in) | 125 mm (4.921 in) | DRDN20 |
| DRDN40-24 | ![]() |
19 V to 29 V | 40 A | DIN Rail Mount | 100 mm (3.937 in) | 55 mm (2.165 in) | 125 mm (4.921 in) | DRDN40 |
| DRDN20-12 | ![]() |
9 V to 14 V | 20 A | DIN Rail Mount | 102 mm (4.016 in) | 32 mm (1.26 in) | 125 mm (4.921 in) | DRDN20 |
| DRDN20-48 | ![]() |
36 V to 60 V | 20 A | DIN Rail Mount | 102 mm (4.016 in) | 32 mm (1.26 in) | 125 mm (4.921 in) | DRDN20 |
| DRDN40-48 | ![]() |
36 V to 60 V | 40 A | DIN Rail Mount | 100 mm (3.937 in) | 55 mm (2.165 in) | 125 mm (4.921 in) | DRDN40 |
| ERDN20-24 | ![]() |
24 VDC | 20 A | Chassis Mount | 99 mm | 82 mm | 36 mm | ERDN20 |
| ERDN20-48 | ![]() |
48 VDC | 20 A | Chassis Mount | 99 mm | 82 mm | 36 mm | ERDN20 |
| ERDN40-48 | ![]() |
48 VDC | 40 A | Chassis Mount | 97 mm | 97 mm | 36 mm | ERDN40 |
| ERDN20-12 | ![]() |
12 VDC | 20 A | Chassis Mount | 99 mm | 82 mm | 36 mm | ERDN20 |
| ERDN20-5 | ![]() |
5 VDC | 20 A | Chassis Mount | 99 mm | 82 mm | 36 mm | ERDN20 |
Veröffentlichungsdatum: 2019-10-31
| Aktualisiert: 2023-09-08

