Microchip Technology ADM00860 230VAC-LED-Treiber-Evaluierungsboard

Das ADM00860 230VAC-LED-Treiber-Evaluierungsboard von Microchip Technology ist eine Demonstrationsplattform und Designreferenz für den CL88030 sequentiellen Offline-LED-Lineartreiber. Bei Verwendung mit einem 230VAC-LED-Lastboard stellt das ADM00860 LED-Treiber-Evaluierungsboard eine vollständige Lösung für eine LED-Beleuchtungsapplikation dar, die direkt von der 230-VAC-Leitung betrieben wird und auf dem CL88030 sequentiellen LED-Lineartreiber von Microchip Technology basiert. Die Applikation erzielt ohne Magnete oder herkömmliche Schalttechniken einen Betrieb mit hohem Wirkungsgrad und bietet eine flexible Lösung, die dem Benutzer die Gestaltung und Prüfung seiner eigenen LED-Last ermöglicht. Da keine hohen Frequenzen vorhanden sind, weist der ADM00860 eine grundsätzlich niedrige geleitete und gestrahlte EMI auf, ohne dass Eingangsfilter oder eine Abschirmung erforderlich sind. Da der Strom durch die LEDs der AC-Eingangsspannung folgt, ist keine Leistungsfaktorkorrektur-Schaltung (PFC) erforderlich. Durch Hinzufügen eines RC-Netzwerks ist der CL88030 Treiber sowohl mit Phasenanschnitts- als auch Phasenabschnittsdimmern kompatibel.

Merkmale

  • Vormontierter CL88030 sequentieller LED-Lineartreiber
  • Enthält ein 10-Draht-Verbindungsflachkabel und 4 Nylon-Abstandshalter mit entsprechenden Schrauben
  • Eingangsspannung: 230 VRMS ±15 %, 50/60 Hz
  • Typische Ausgangsleistung: bis zu 130 mA
  • Wirkungsgrad: über 83 %
  • Maximale Ausgangsleistung: 14 W (abhängig von der bereitgestellten Kühlung)

Verbindungsdiagramm

Microchip Technology ADM00860 230VAC-LED-Treiber-Evaluierungsboard

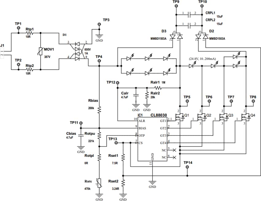
Applikations-Schaltung

Applikations-Schaltungsdiagramm - Microchip Technology ADM00860 230VAC-LED-Treiber-Evaluierungsboard
Veröffentlichungsdatum: 2018-10-02 | Aktualisiert: 2022-12-06