Microchip Technology ATmega8 und ATmega8L 8-Bit-AVR-Mikrocontroller
ATmega8 und ATmega8L 8-Bit-AVR-Mikrocontroller sind stromsparende CMOS-MCUs, die auf der AVR-RISC-Architektur basieren. Die ATmega8 und ATmega8L MCUs führen leistungsfähige Befehle in einem einzigen Taktzyklus aus. Dadurch kann der Baustein eine Verarbeitungsleistung von bis zu 1 MIPS pro MHz erreichen und gleichzeitig können Entwickler den Stromverbrauch gegenüber der Verarbeitungsgeschwindigkeit ausgleichen. Der ATmega8 verfügt über einen Betriebsspannungsbereich von 4,5 V bis 5,5 V und eine Betriebsgeschwindigkeit von bis zu 16 MHz. Die stromsparende ATmega8L kann bei 2,7 V bis 5,5 V betrieben werden, und bietet eine Betriebsgeschwindigkeit von bis zu 8 MHz.
Der Atmel® AVR-Core kombiniert einen reichhaltigen Befehlssatz mit 32 universellen Arbeitsregistern. Alle 32 Register sind direkt mit der arithmetischen Logikeinheit (ALU) verbunden, um den Zugriff auf zwei unabhängige Register mit einer einzigen Befehlsausführung in einem Taktzyklus zu ermöglichen. Die daraus resultierende Architektur ist mehr Code-effizient, während bis zu zehn Mal schnellere Durchsätze als mit herkömmlichen Mikrocontrollern erzielt werden. Durch die Kombination einer 8-Bit-RISC-CPU mit selbstprogrammierbarem Flash auf einem monolithischen Chip bieten die Atmel ATmega8 und ATmega8L eine äußerst flexible und kostengünstige Lösung für viele eingebettete Steuerungs-Applikationen.
Die ATmega8 und ATmega8L MCUs werden mit einer vollständigen Suite von Programm- und System-Development-Tools unterstützt, einschließlich C-Compiler, Macro-Assembler, Programmsimulatoren und Evaluationskits. ATmega8 und ATmega8L Mikrocontroller werden in 28-adrigen PDIP-, 32-adrigen-TQFP- und 32-Pad-QFN/MLF-Gehäusen für Design-Flexibiltät angeboten.
Merkmale
- Leistungsstarke, stromsparende Atmel® AVR®-8-Bit-Mikrocontroller
- Erweiterte RISC-Architektur
- 130 leistungsstarke Befehle mit überwiegend Einzeltaktzyklus-Ausführung
- 32 × 8 Mehrzweck-Arbeitsregister
- Vollständig statischer Betrieb
- Bis zu 16 MIPS Durchsatz bei 16 MHz
- Zweistufiger On-Chip-Multiplikator
- Nichtflüchtige Speichersegmente mit hoher Beständigkeit
- 32 Kbytes integrierter selbstprogrammierbarer Flash-Speicher
- 512 Bytes EEPROM
- 1 Kbyte interner SRAM
- Schreib-/Lösch-Zyklen: 10.000 Flash/100.000 EEPROM
- Datenspeicherung: 20 Jahre bei 85 °C/100 Jahre bei 25 °C(1)
- Optionaler Bootcode-Abschnitt mit unabhängigen Lock-Bits
- Systemprogrammierung von On-Chip-Boot-Programm
- Echter Read-While-Write-Betrieb
- Programmierungssperre für Software-Sicherheit
- Peripherie-Merkmale
- Zwei 8-Bit-Timer/-Zähler mit getrenntem Pre-Scaler und einem Vergleichsmodus
- Drei 16-Bit-Timer/-Zähler mit getrenntem Pre-Scaler, Vergleichs- und Erfassungsmodus
- Echtzeit-Zähler mit getrenntem Oszillator
- Drei PWM-Kanäle
- 8-Kanal-Analog-Digital-Wandler im TQFP- und MLF/QFN-Gehäuse
- Acht Kanäle, 10-Bit-Genauigkeit
- 6-Kanal-Analog-Digital-Wandler im PDIP-Gehäuse
- Sechs Kanäle, 10-Bit-Genauigkeit
- Byte-orientierte zweidrahtige serielle Schnittstelle
- Programmierbare serielle USART
- Serielle Master/Slave-SPI-Schnittstelle
- Programmierbarer Watchdog-Timer mit separatem On-Chip-Oszillator
- On-Chip-Analog-Komparator
- Besondere Mikrocontroller-Merkmale
- Power-on-Reset- und programmierbarer Spannungseinbruchs-Detektor
- Intern kalibrierter RC-Oszillator
- Externe und interne Unterbrechungsquellen
- 6 Ruhemodi: Leerlauf, ADC-Rauschunterdrückung, Stromsparen und Abschalten und Standby
- I/O und Gehäuse
- 23 programmierbare I/O-Leitungen
- 28-adriges PDIP-, 32-adriges TQFP- und 32-Pad-QFN/MLF-Gehäuse
- Betriebsspannungen
- ATmega8: 4,5 V bis 5,5 V
- ATmega8L: 2,7 V bis 5,5 V
- Geschwindigkeitsklasse
- ATmega8: bis zu 16 MHz
- ATmega8L: bis zu 8 MHz
- Stromverbrauch bei 4 MHz, 3 V, 25 °C
- Aktiv: 3,6 mA
- Ruhemodus: 1,0 mA
- Abschaltmodus: 0,5 μ
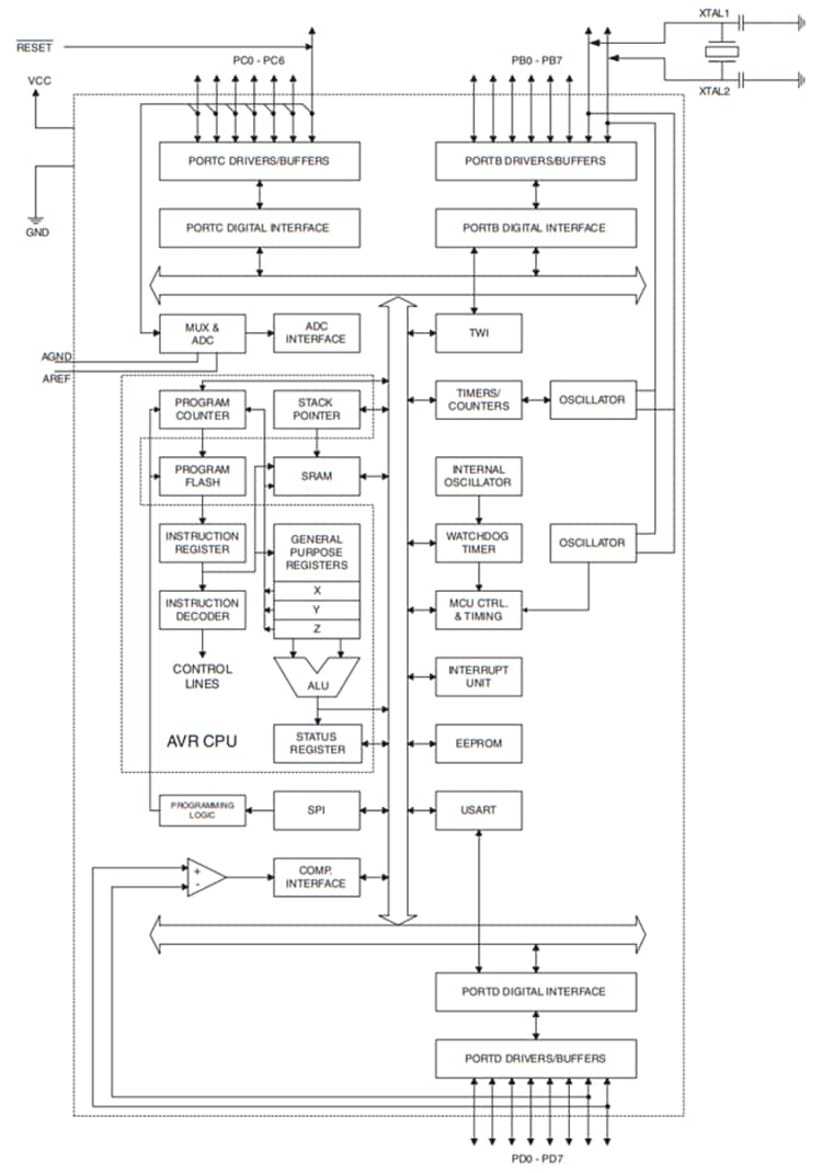
Blockdiagramm
